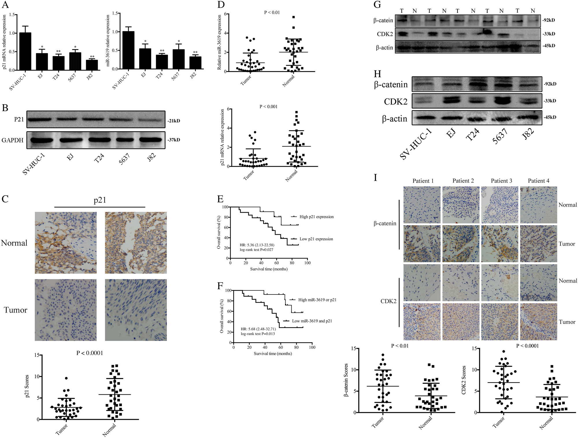
Fig. 1: The expression of miR-3619 and p21 as well as β-catenin and CDK2 are detected in BCa cells and tissues.

a P21 mRNA and miR-3619 expression were reduced in 5637, T24, EJ, and J82 cell lines compared with primary normal human bladder epithelial cells (SV-HUC-1) (*P < 0.05 and **P < 0.01). b P21 protein expression in BCa cells was assessed by western blot analysis. GAPDH served as a loading control. c P21 protein expression in BCa tissues was detected by IHC assay (400×). d P21 mRNA and miR-3619 expression were reduced in human BCa tissues compared with their expression in adjacent normal tissues. e Kaplan−Meier curves and the log-rank test showed that high p21 expression was associated with a favorable OS compared with low p21 expression (P = 0.027). f Kaplan−Meier curves and the log-rank test indicated that patients with low miR-3619 and p21 expression levels had significantly shorter survival than those with high miR-3619 or p21 expression levels (P = 0.013). g, h β-catenin and CDK2 protein levels were upregulated in BCa cells and tissues compared with normal bladder mucosal epithelial cells and para-cancerous tissue respectively. i β-catenin and CDK2 protein expression in BCa tissues was detected by IHC assay (400×)