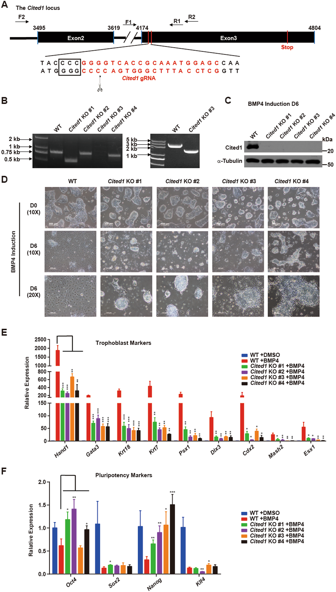
Fig. 2: Cited1 depletion compromises BMP4-induced trophoblast conversion from ESCs.

a Schematic representation of the strategy for Cited1 knockout (KO) by the CRISPR/Cas9 approach. The PAM sequences are in the rectangle. The cleavage site is pointed out by the scissor and arrow. Positions of the designed primers for genomic PCR are shown as arrows. The sequence of gRNA is shown in red color. b Four Cited1 KO E14T ESC cell lines with frame-shifted- or large fragment deleted-Cited1 were identified. This panel shows the genomic DNA PCR results. c Western blot analysis of protein levels of Cited1 in the parental wild-type (WT) ESCs and four Cited1 KO ESC lines after treatment with BMP4 for 6 days. d Morphology changes of parental wild-type (WT) ESCs and four Cited1 KO ESC lines before (top panel) and after (middle and bottom panels) treatment with BMP4 for 6 days. Scale bar: 200 μm (top and middle panels); 100 μm (bottom panel). e, f qRT-PCR analysis for expression levels of trophoblast (e) and pluripotency (f) markers in the four Cited1 KO ESC lines and their parental WT counterparts after treatment with BMP4 for 6 days. The comparison was made between Cited1 KO and WT ESCs at day 6 upon BMP4 treatment. The average mRNA level in untreated WT ESCs was set at 1.0. Data are shown as mean ± SD (n = 3). *p < 0.05, **p < 0.01, ***p < 0.001