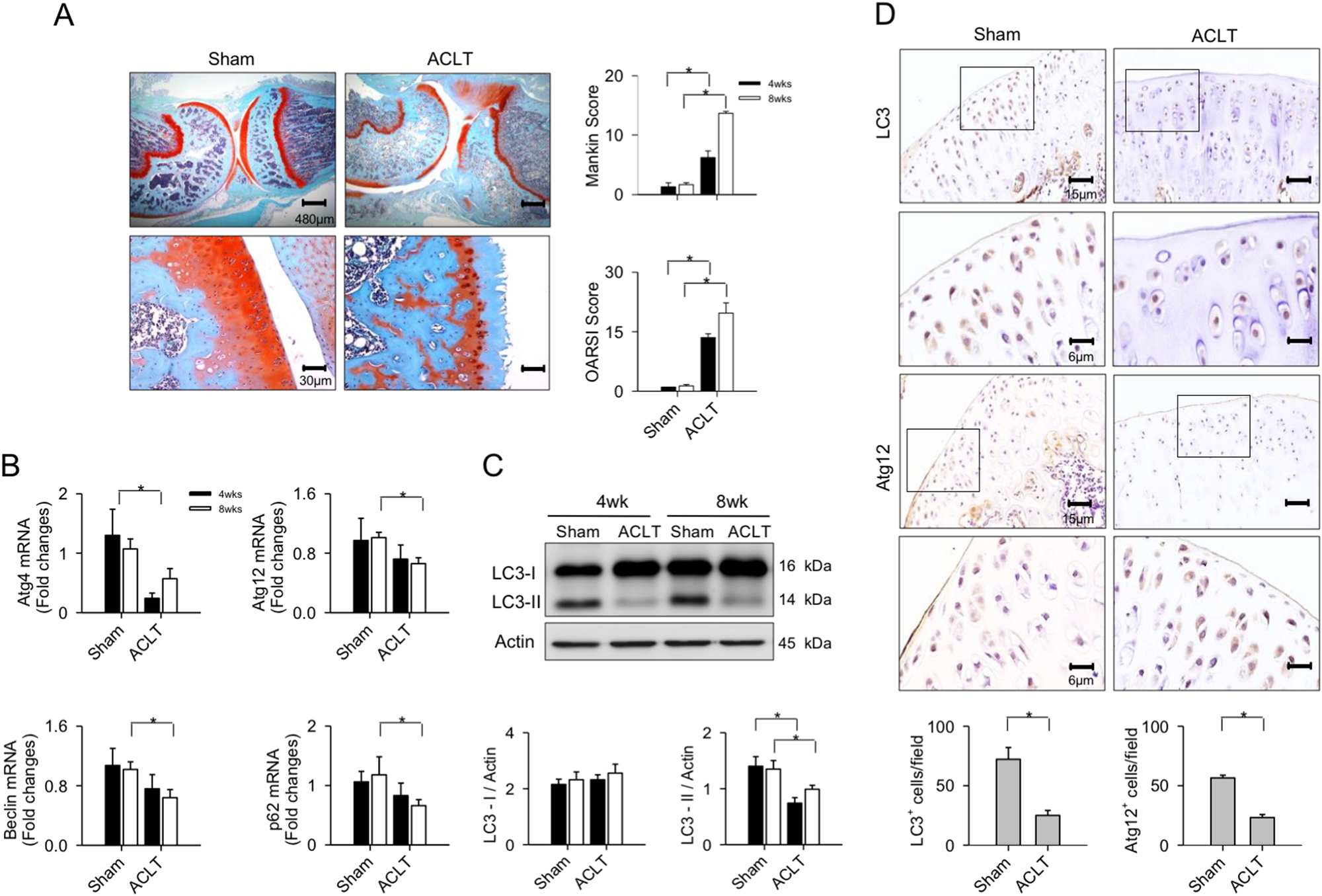
Fig. 1: Osteoarthritic changes in knee joints and autophagy marker expression.

a Histological evidence of articular cartilage degeneration in Safranin-O stained ACLT-affected joints, as compared to sham surgery controls. Mankin score and OARSI score were significantly increased at 8 weeks postoperatively. b Decreased expressions of Atg4, Atg12, p62, and Beclin along with c reduced LC3-II levels in ACLT-affected articular cartilage. d Few chondrocytes in ACLT-injured joints showed Atg12 and LC3 immunostaining. Data per group are expressed as mean ± SEM calculated from eight rats. Asterisks (*) indicate P < 0.05 between groups