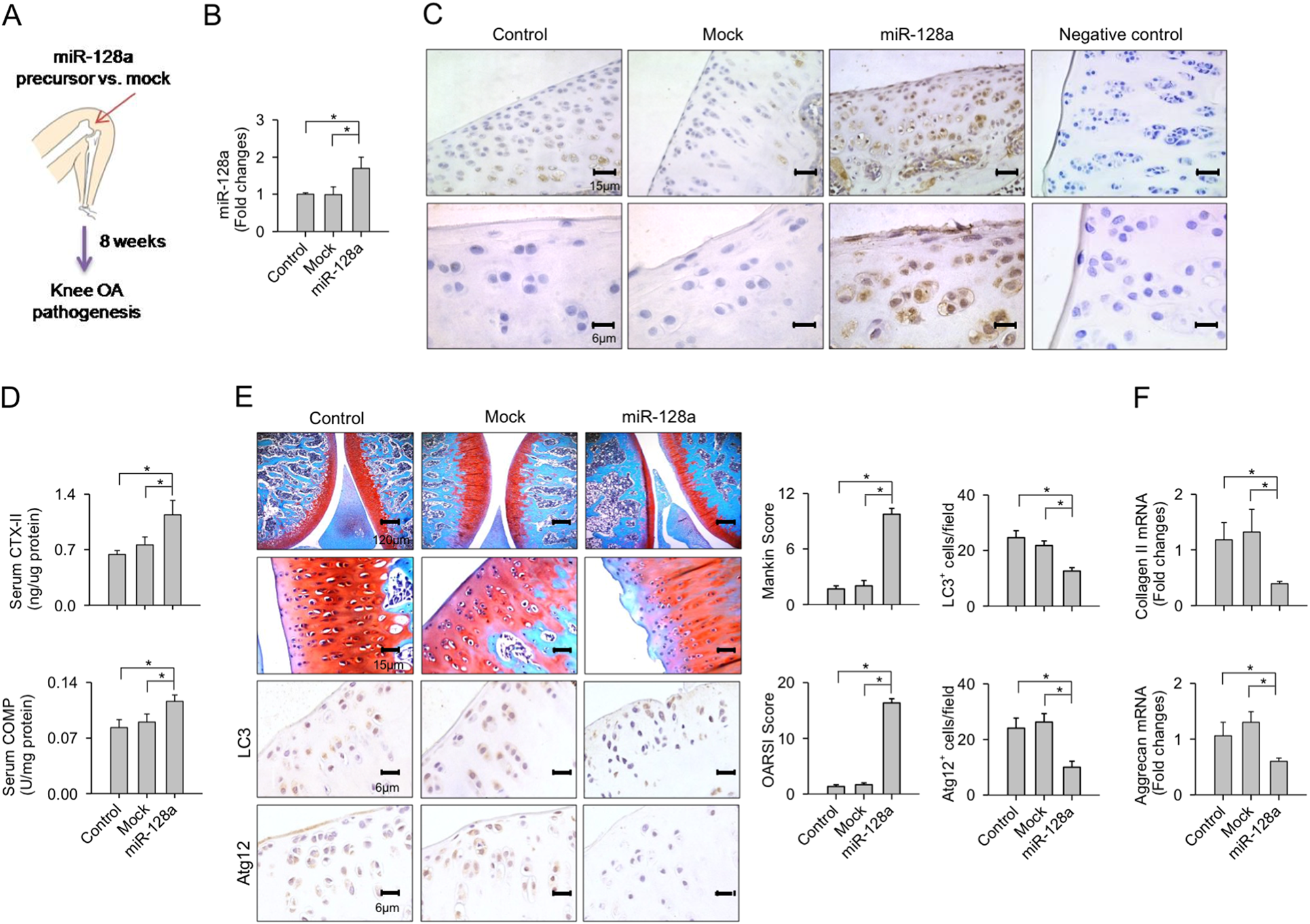
Fig. 3: Effects of miR-128a overexpression on articular cartilage integrity.

a Scheme for intra-articular injection of lentivirus-shuttled miR-128a precursor, b showing increased expression of miR-128a, 8 weeks after injection. c In situ hybridization upon miR-128a precursor treatment, confirming highly abundant miR-128a transcripts in articular chondrocytes. d Increased levels of serum CTX-II and COMP in miR-128a precursor-treated rats. Articular compartments revealing e severe cartilage destruction along with weak Atg12 and LC3 immunostaining, and f reduced expression of collagen II and aggrecan. Data are expressed as the means ± SEM calculated from nine rats. Asterisks (*) indicate P < 0.05 between groups