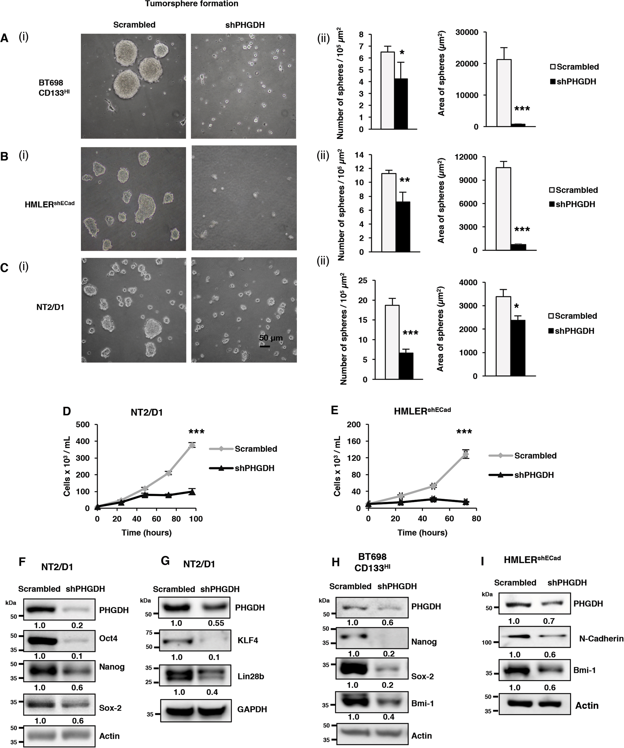
Fig. 3: PHGDH is required to maintain stemness and self-renewal in CSLCs.

a (i) CD133High BT698 BTICs, b (i) HMLERshECad, and c (i) NT2/D1 cells with either scrambled control or PHGDH shRNA were subjected to 3D tumorsphere formation assay, and (ii) average number of tumorspheres (≥50 µm in diameter) per 105 µm2 plate surface area and average area of spheres (µm2) was analyzed. d NT2/D1 and e HMLERshECad with either scrambled control or PHGDH shRNA were stained with trypan blue and counted to determine the number of viable cells after 24, 48, and 72 h. f NT2/D1 cells with either scrambled control or PHGDH shRNA were subjected to western blot (WB) analysis for Oct4, Nanog and Sox-2, g KLF4 and Lin28b. h CD133High BT698 BTICs with either Scrambled control or PHGDH shRNA were subjected to WB analysis for Nanog, Sox-2 and Bmi-1. i HMLERshECad cells with either scrambled control or PHGDH shRNA were subjected to WB analysis for N-Cadherin and Bmi-1. *p ≤ 0.05; **p ≤ 0.01; ***p ≤ 0.001