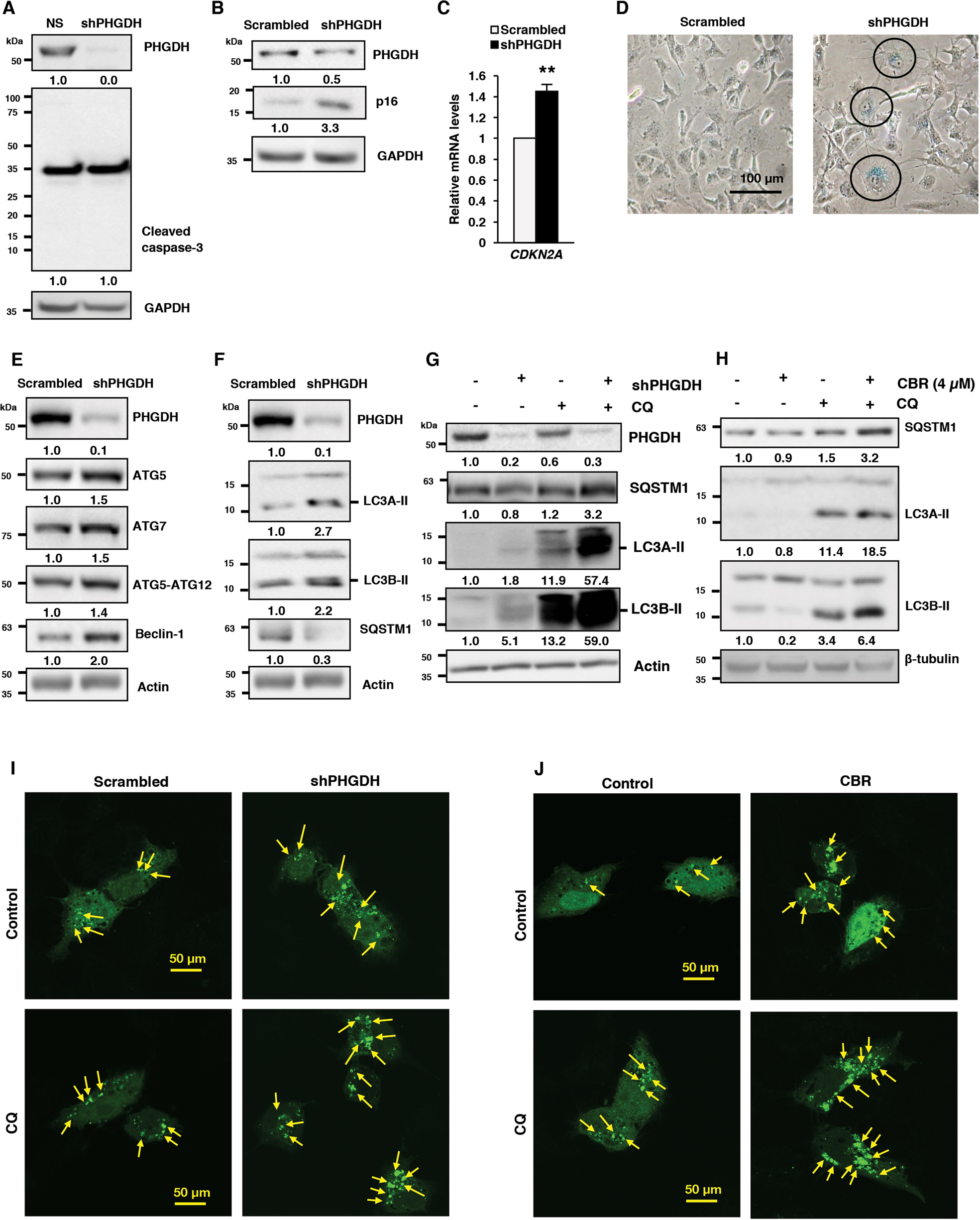
Fig. 6: Inhibition of Oct4 and induction of differentiation following PHGDH inhibition is accompanied by autophagy in ECSLCs.

a–d NT2/D1 cells with either scrambled control or PHGDH shRNA were subjected to western blot (WB) analysis for a caspase-3, and b p16; and c qRT-PCR analysis for CDKN2A; and d β-galactosidase staining. e NT2/D1 cells scrambled control or PHGDH shRNA were subjected to WB analysis for ATG5, ATG7, ATG12, Beclin-1; f LC3A-II, LC3B-II, and SQSTM1; g treated with chloroquine (CQ) and subjected to WB analysis for SQSTM1, LC3A-II, and LC3B-II. h NT2/D1 cells were treated with PHGDH inhibitor CBR-5884 (4 µM) alone and in combination with chloroquine (CQ), and subjected to WB analysis for SQSTM1, LC3A-II, and LC3B-II. i NT2/D1 cells, with scrambled control or PHGDH shRNA, were treated with LC3-GFP overexpressing plasmid and CQ, alone or in combination, and analyzed by confocal microscopy. j NT2/D1 cells, control or LC3-GFP overexpressing, were treated with PHGDH inhibitor CBR-5884 (4 µM) and CQ, alone or in combination, and then analyzed by confocal microscopy. *p ≤ 0.05; **p ≤ 0.01; ***p ≤ 0.001