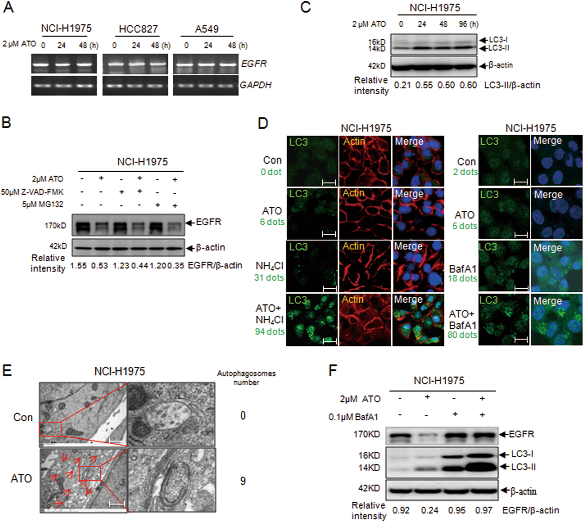
Fig. 2: Arsenic-induced autophagy in NSCLC cells.

a NCI-H1975, HCC827, and A549 cells were treated with ATO for 24 and 48 h, and RT–PCR was performed to detect the transcriptional expression of EGFR. b ATO-induced degradation of EGFR in NCI-H1975 cells was assayed in the presence of caspase inhibitor (Z-VAD-FMK) and proteasome inhibitor (MG132). The relative intensity was calculated according to the gray values of EGFR over that of β-actin with the Quantity One software. c WB evaluation of the autophagy-related protein LC3-II. The relative intensity was calculated according to the gray values of LC3-II over that of β-actin with the Quantity One software. d Expression of LC3 in the NH4Cl-pretreated and BafA1-pretreated NCI-H1975 cells were monitored by immunofluorescent assays after incubating with the reagents for 24 h. Images were captured by the LSM710 Pascal software (Scale bars, 15 µm). The immunofluorescent signal has been quantified by counting the number of the green dots (LC3) and showed under the annotation of each groups on the left of the images. e Autophagosomes (red arrows) are shown by electron microscopy in NCI-H1975 cells (scale bars, 1 µm). Red framework indicates the magnified sections. The autophagosomes were labeled by red arrows in the Figure. The amount of autophagosomes were quantified by counting the number and displayed on the right of the corresponding image. f Validation of the degradation pathway of EGFR. NCI-H1975 cells were treated by ATO with or without BafA1 for 48 h, and the quantity of EGFR was visualized by WB. The relative intensity was calculated according to the gray values of EGFR over that of β-actin with the Quantity One software