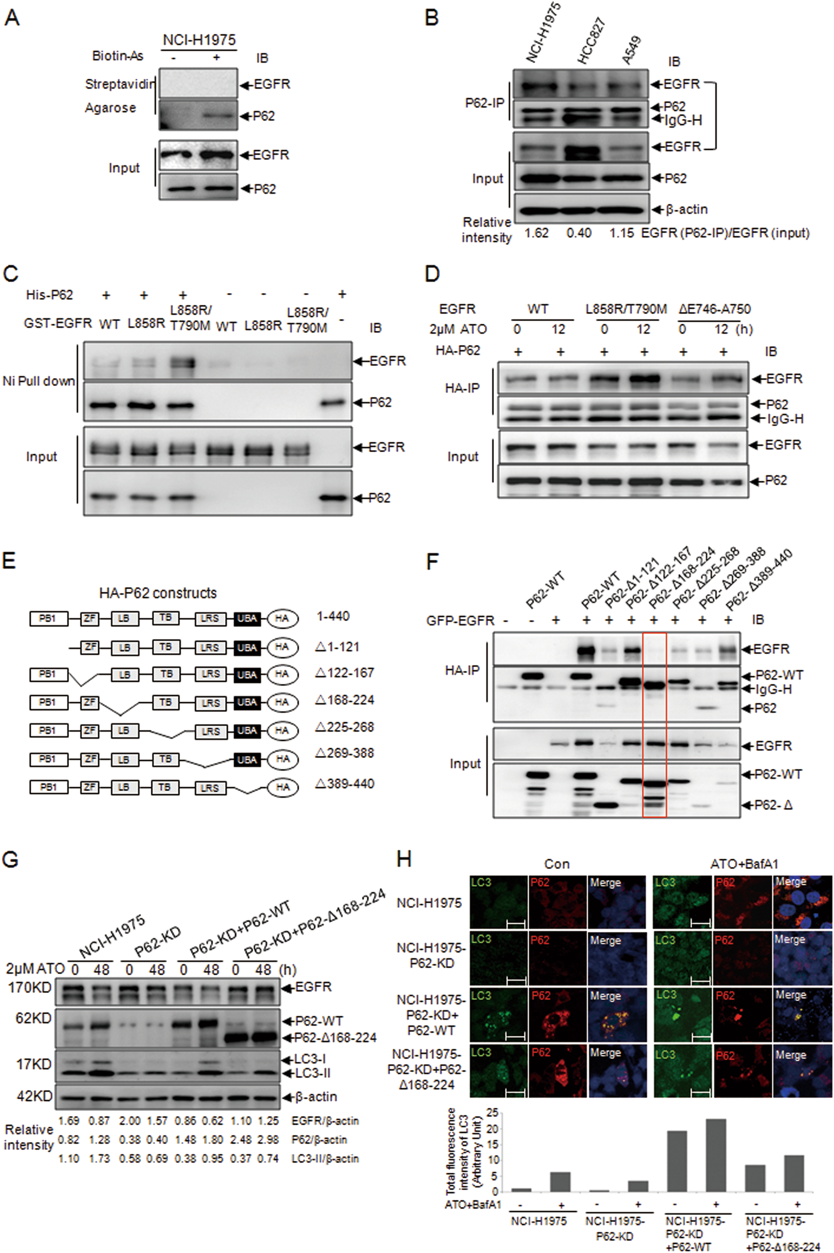
Fig. 3: Molecular evidence for the interaction between EGFR and P62.

a Detection of the interaction between EGFR, P62, and Biotin-As with the streptavidin agarose affinity assay. b Demonstration of the intracellular interactions between EGFR and P62 in NCI-H1975, HCC827, and A549 cells by co-IP assays. c Pull-down assays for the interaction of the purified His-P62 with the GST-EGFR (WT, L858R, and L858R/T790M). d Interaction of ectopically expressed EGFR mutants with wild-type P62 in 293T cells treated with or without 2 µM ATO for 12 h. e Schematic representation of the P62 mutational constructs. (PB1 Phox and Bem1 domain, ZF Zinc finger domain, LB LIM protein-binding domain, TB TRAF6-binding domain, LRS LC3-recognition sequence, UBA ubiquitin-associated domain). f Mapping the binding domain of P62 and EGFR by co-transfecting WT and mutant P62 and EGFR WT into 293T cells. g Detection of the ATO-induced EGFR degradation and the autophagic level (LC3 level) by using WB in P62-KD cells transfected by the P62-WT or P62-Δ168–224. The relative intensity was calculated according to the gray values of EGFR, LC3-II and P62 over that of β-actin with the Quantity One software. The NCI-H1975 cells and the P62-KD cells were as the positive and negative controls, respectively. h Immunofluorescence results from the P62-KD cells transfected by P62-WT or P62-Δ168–224. The transfected cells were pretreated with BafA1 (0.1 μM) for 4 h followed by a treatment with 2 μM ATO for 48 h. The expression and distribution of LC3 (green) and P62 (Red) were monitored. The total fluorescence intensity of LC3 was analyzed by using the Bioflux 2000 software and presented under the images. Images were captured by the LSM710 Pascal software (Scale bars, 15 µm). The NCI-H1975 cells and the P62-KD cells were as the positive and negative controls, respectively