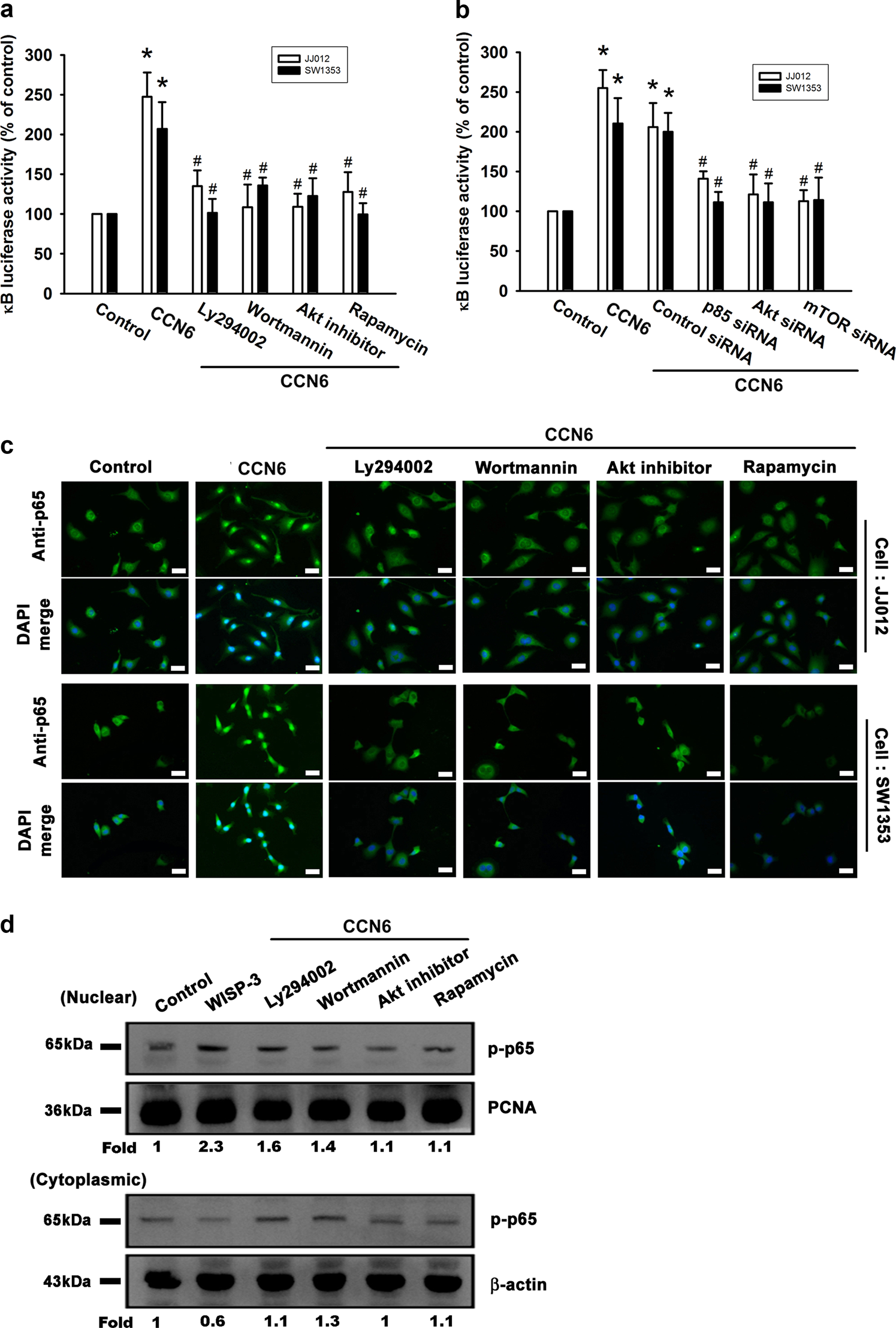
Fig. 5: The PI3K/Akt/mTOR pathway is involved in CCN6-mediated NF-κB activation.
From: CCN6-mediated MMP-9 activation enhances metastatic potential of human chondrosarcoma

a, b Cells were pretreated with Ly294002, wortmannin, an Akt inhibitor, or rapamycin for 30 min, or co-transfected with siRNAs directed against p85 or Akt, or with mTOR and the NF-κB plasmid for 16 h before exposure to CCN6 and subsequent measurement of NF-κB luciferase activity. c Cells were pretreated with Ly294002, wortmannin, an Akt inhibitor, or rapamycin for 30 min then stimulated with CCN6 for 60 min, after which the p65 immunofluorescence staining was examined. Size bar = 20 μm. d Phosphorylation of p65 expression in the nucleus and cytoplasm was determined by Western blot. Quantitative results are expressed as the mean ± SEM. *p < 0.05 as compared with the control group; #p < 0.05 as compared with the CCN6-treated group