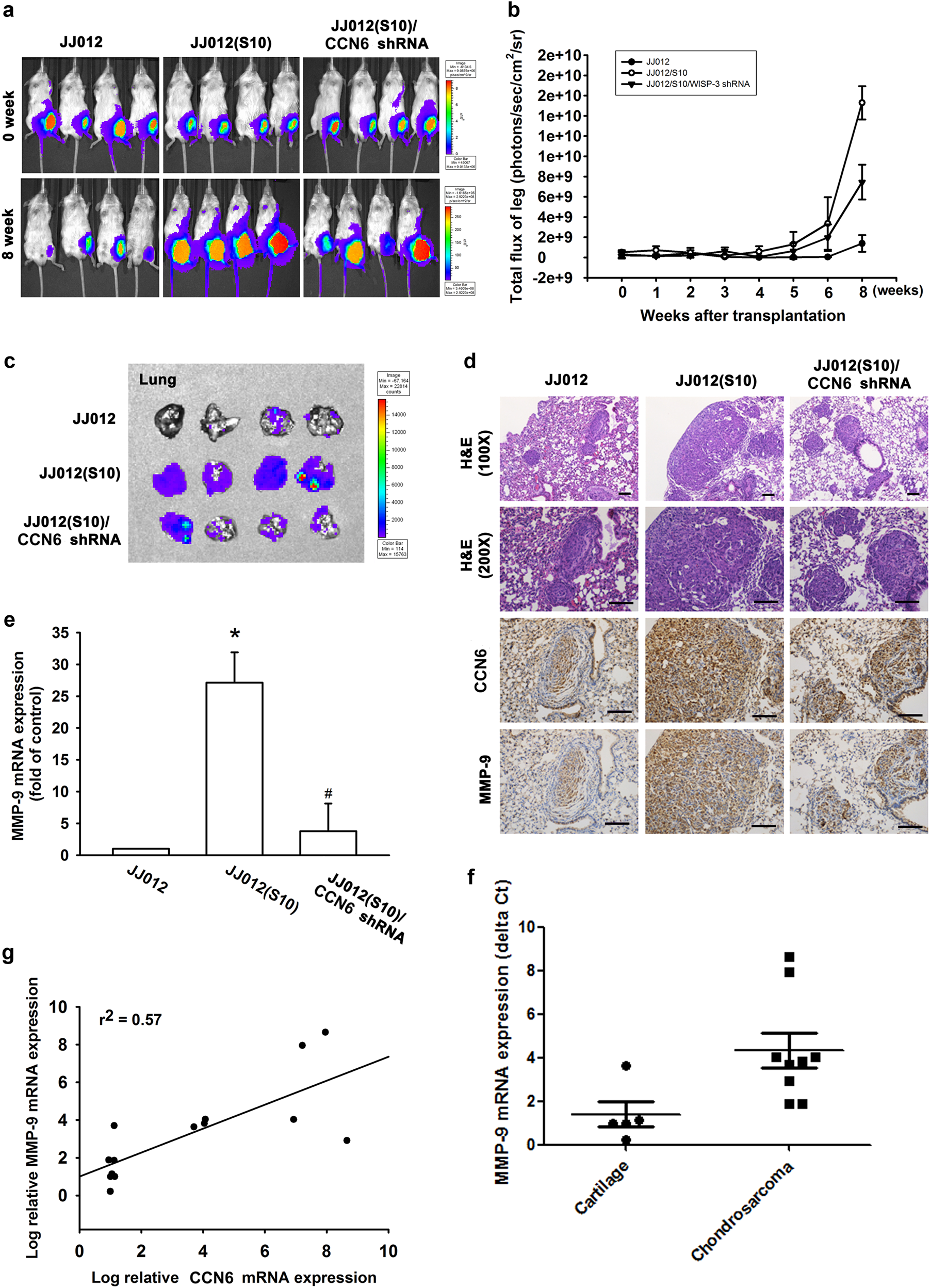
Fig. 7: The correlation of CCN6, MMP-9 and metastasis in clinical and in vivo analysis.
From: CCN6-mediated MMP-9 activation enhances metastatic potential of human chondrosarcoma

a–c The mice were injected with JJ012, JJ012(S10), or JJ012(S10)/CCN6 shRNA cells. Lung metastasis was monitored by bioluminescence imaging at the indicated time intervals, then quantified by photon images of the left leg region. After 8 weeks, these mice were humanely sacrificed and the lung tissue was excised, photographed and quantified. d, e CCN6 and MMP-9 protein and mRNA expression in these lung tumors were assessed by RT-qPCR and IHC analysis. Size bar = 100 μm. f, g CCN6 and MMP-9 mRNA expression in normal cartilage and chondrosarcoma tissue was examined by RT-qPCR. Quantitative results are expressed as the mean ± SEM. *p < 0.05 as compared with the control group; #p < 0.05 as compared with the CCN6-treated group