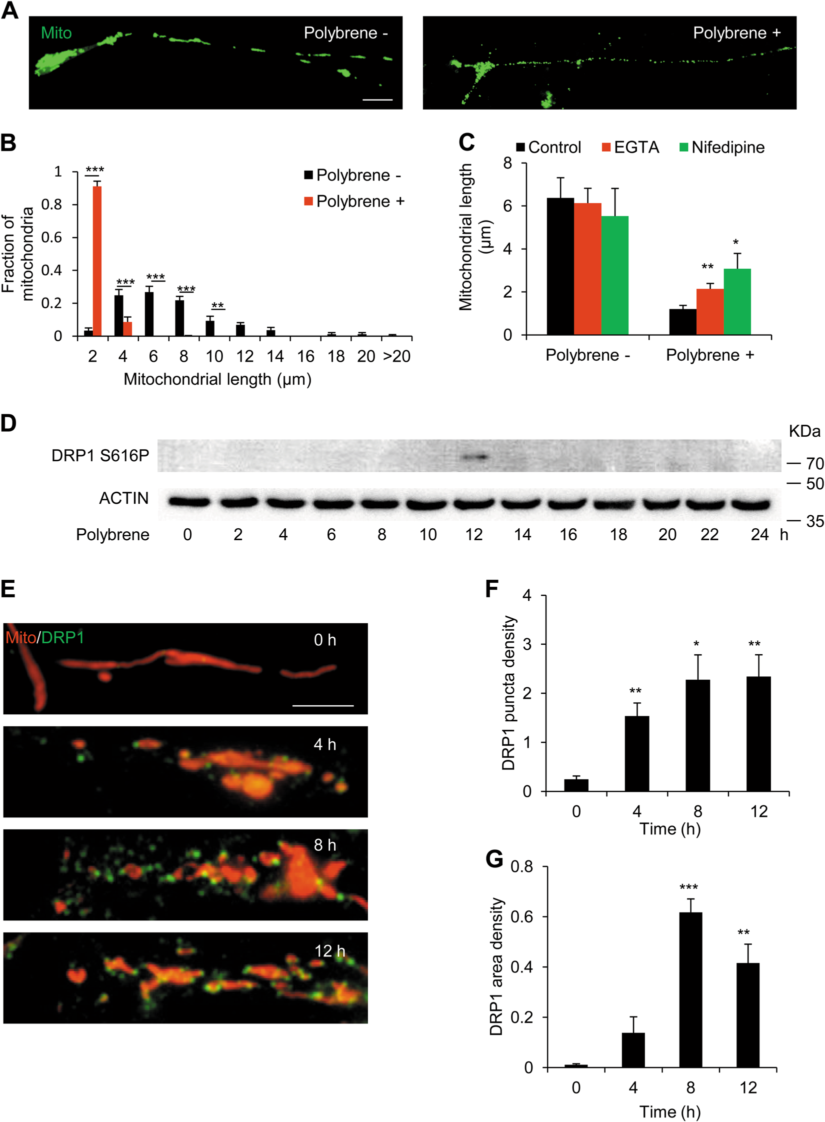
Fig. 3: Mitochondrial fragmentation is dependent on Ca2+ influx in neurites treated with polybrene.

a, b Mitochondrial fragmentation in neurons treated with polybrene. a Images of neurons expressing mito-GFP to monitor mitochondrial length after polybrene treatment for 24 h and b the fraction of 0–2, 2–4, 4–6, 6–8, 8–10, 10–12, 12–14, 14–16, 16–18, 18–20, and > 20 μm mitochondria of total mitochondria in neurites treated with polybrene for 24 h versus control. Scale bar: 10 μm (n ≥ 5, **P < 0.01, ***P < 0.001). c EGTA or nifedipine inhibits mitochondrial fragmentation induced by polybrene. Quantification the average mitochondrial length in neurons treated with polybrene and EGTA or nifedipine for 12 h (n = 4, *P < 0.05, **P < 0.01). d Western blot shows DRP1 S616P level in neurons during the time course treated with polybrene. e–g DRP1 localizes to mitochondria in neurites treated with polybrene. e The immunofluorescent staining of DRP1 in neurons expressing mito-DsRed after polybrene treatment for 0, 4, 8, 12 h. Scale bar: 10 μm. f DRP1 puncta density (number of puncta/mitochondrial area). g DRP1 area density (area of puncta/mitochondrial area) (n ≥ 5, **P < 0.01, ***P < 0.001)