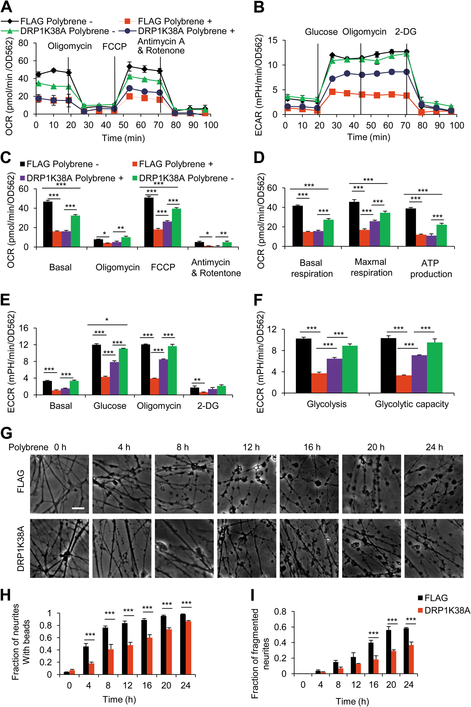
Fig. 4: DRP1-K38A prevents metabolic dysfunction and neural degeneration induced by polybrene.

a–f DRP1-K38A prevents metabolic dysfunction induced by polybrene. Neurons were infected with DRP1-K38A viruses or FLAG as control, then treated with or without polybrene for 12 h. a Oligomycin (which inhibits ATP synthesis), FCCP (which induces maximum respiratory capacity), and rotenone (which inhibits total mitochondrial respiration) were added sequentially, and the OCR, indicative of oxidative phosphorylation, was measured in real time. b Glucose, oligomycin (which inhibits ATP synthesis), and 2-DG (which inhibits total glycolysis) were added sequentially, and the ECAR, indicative of extracellular acidification rate, was measured in real time. c Quantification of the OCR for each cellular stressor in a. d Basal respiration (subtraction of the basal OCR from the antimycin A and rotentone OCR), maximal respiration (subtraction of the FCCP OCR from the antimycin A and rotentone OCR), and mitochondrial ATP production capacity (subtraction of the oligomycin OCR from the basal OCR). e Quantification of the ECAR for each cellular stressor in b. f Glycolysis (subtraction of the basal ECAR from the glucose ECAR) and glycolytic capacity (subtraction of the basal ECAR from the oligomycin ECAR) (n ≥ 3, *P < 0.05, **P < 0.01, ***P < 0.001). g–i Neurons expressing FLAG or DRP1-K38A at 0, 4, 8, 12, 16, 20, 24 h time course after polybrene treatment (g). Scale bar: 25 μm. h Fraction of neurites with neuritic beads in g. i Fraction of fragmented neurites in g (n ≥ 3, ***P < 0.001)