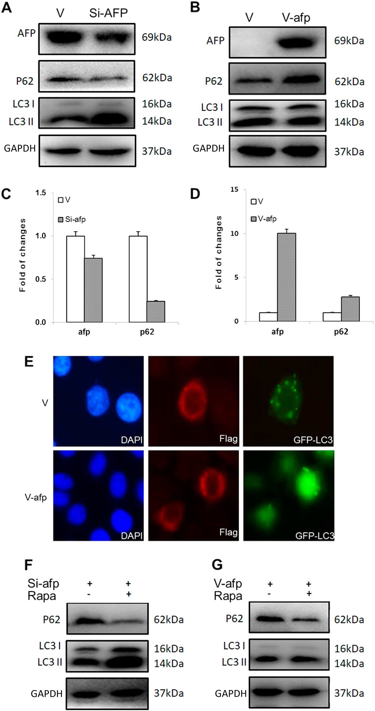
Fig. 3: The effect of AFP on autophagy in PLC/PRF/5 and HLE cells.

Effects of AFP on P62 and LC3 gene expression in AFP-si-transfected PLC/PRF/5 cells analysed by Western blotting (a) and RT-qPCR (c). Western blotting (b) and RT-qPCR (d) were performed to analyse the effect in V-afp-transfected HLE cells. e HLE cells were transfected with V-afp and GFP-LC3 plasmids for 24 h, and AFP (red) and LC3 puncta (green) were observed via fluorescence microscopy. Nuclei (blue) were counterstained with DAPI. Western blotting was performed to detect P62 and LC3 expression in AFP-si-transfected PLC/PRF/5 (f) and V-afp-transfected HLE (g) cells treated with rapamycin (Rapa). Images are representative of three independent experiments