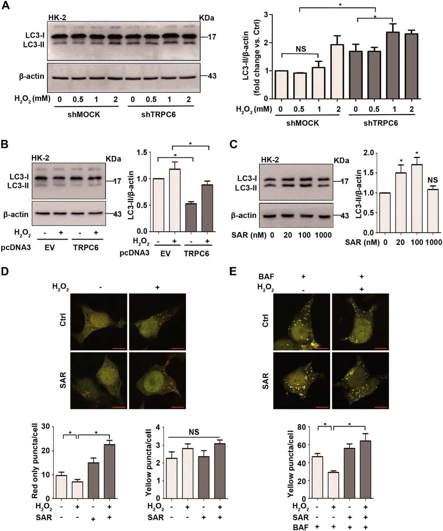
Fig. 3: TRPC6 inhibition promotes autophagic flux in HK-2 cells

a HK-2 cells were transfected with shTRPC6 or shMOCK plasmid for 48 h before treatment with different concentrations of H2O2 for 12 h. Representative western blot images and the relative quantification of LC3-II are shown. b HK-2 cells were transfected with pcDNA3-TRPC6 or pcDNA3-EV plasmid for 48 h before treatment with 0.5 mM H2O2 for 12 h. Representative western blot images and the relative quantification of LC3-II are shown. c HK-2 cells were treated with different concentrations of SAR7334 for 12 h. Representative western blot images and the relative quantification of LC3-II are shown. All data are expressed as mean ± SEM, n = 3; NS indicates not significant, *P < 0.05. d, e HK-2 cells were transfected with tandem mRFP-GFP-LC3 plasmid for 48 h and then exposed to 0.5 mM H2O2 for 12 h in the absence and presence of SAR (100 nM) and BAF (20 nM). Images were captured with laser confocal scanning microscopy (LCSM), Scale Bar = 20 μm. Bar graphs show the quantitative analysis of red and yellow puncta in images. Data are expressed as mean ± SEM, n = 3 (50–60 cells per experiment); NS indicates not significant, *P < 0.05