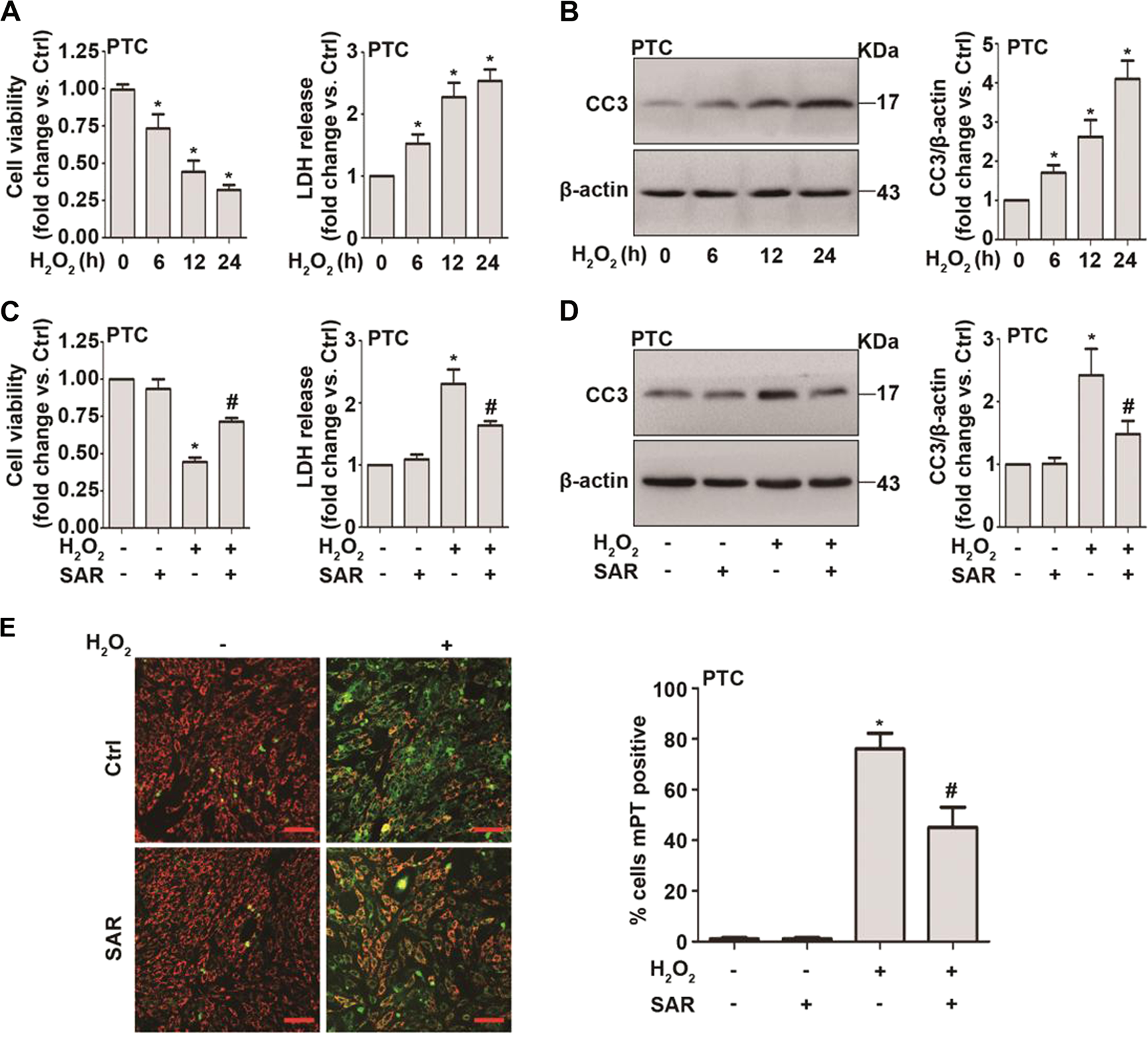
Fig. 4: TRPC6 inhibition mitigates H2O2-induced apoptosis in primary PTC.

a PTC isolated from WT mice were treated with H2O2 (0.5 mM) for different times. The viability and LDH release of PTC was measured. All data are expressed as mean ± SEM, n = 6; *P < 0.05. b Representative western blot images and the relative quantification of cleaved caspase-3 (CC3). Data are expressed as mean ± SEM, n = 4; *P < 0.05. c PTC isolated from WT mice were treated with H2O2 (0.5 mM) in the absence and presence of SAR7334 (100 nM) for 12 h. The viability and LDH release of PTC was measured. All data are expressed as mean ± SEM, n = 3; *P < 0.05 vs. control, #P < 0.05 vs. the H2O2 group. d Representative western blot images of CC3 after treatment with H2O2 (0.5 mM) in the absence and presence of SAR7334 (100 nM) for 12 h. Bar graph is showing the relative quantification of CC3. Data are expressed as mean ± SEM, n = 3; *P < 0.05 vs. control, #P < 0.05 vs. the H2O2 group. e PTC were treated with H2O2 (0.5 mM) in the absence and presence of SAR7334 (100 nM) for 12 h. Mitochondrial membrane potential was measured using JC-1 dye. Bar diagram is showing the number of mPT (mitochondrial permeability transition)-positive cells upon H2O2 treatment. Data are expressed as mean ± SEM, n = 3; Scale Bar = 50 μm, *P < 0.05 vs. control, #P < 0.05 vs. the H2O2 group