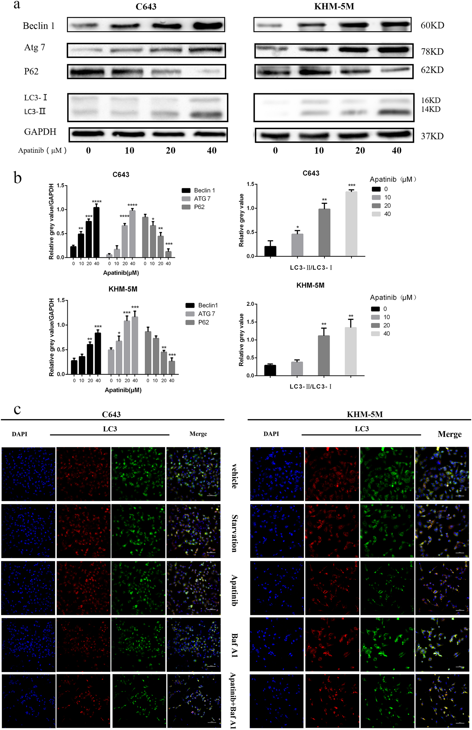
Fig. 2: Apatinib induced autophagy in ATC cells.


a C643 and KHM-5M cells were treated with a serious concentration of apatinib for 24 h. The Beclin 1, ATG7, P62, LC3-II, and GAPDH expressions were detected by western blot. b Densitometric analysis of the immunoblot reported in Fig. 2a. c Representative images of early-autophagosomes (yellow dots generated from overlapping GFP and RFP puncta) shown as yellow points and late autolysosomes (red dots generated from RFP puncta) shown as red points. C643 RFP-GFP-LC3 and KHM-5M RFP-GFP-LC3 cells (transfected with the RFP-GFP-hLC3 lentivirus) treated with 20 μM apatinib for 24 h, starvation or 50 nM Baf A1 for 12 h. d Densitometric analysis of the picture in Fig. 2c. e ATC cells were treated as such Fig. 2c, the LC3, P62, and GAPDH were detected by western blot. f Electron microscopy showed C643 and KHM-5M cells in the presence of apatinib (20 μM/24 h). *p < 0.05; **p < 0.01, ***p < 0.001, ****p < 0.0001 compared with vehicle group. #p < 0.05; ##p < 0.01, ###p < 0.001, ####p < 0.0001. Arrows: Autophaosomes/autolysosomes