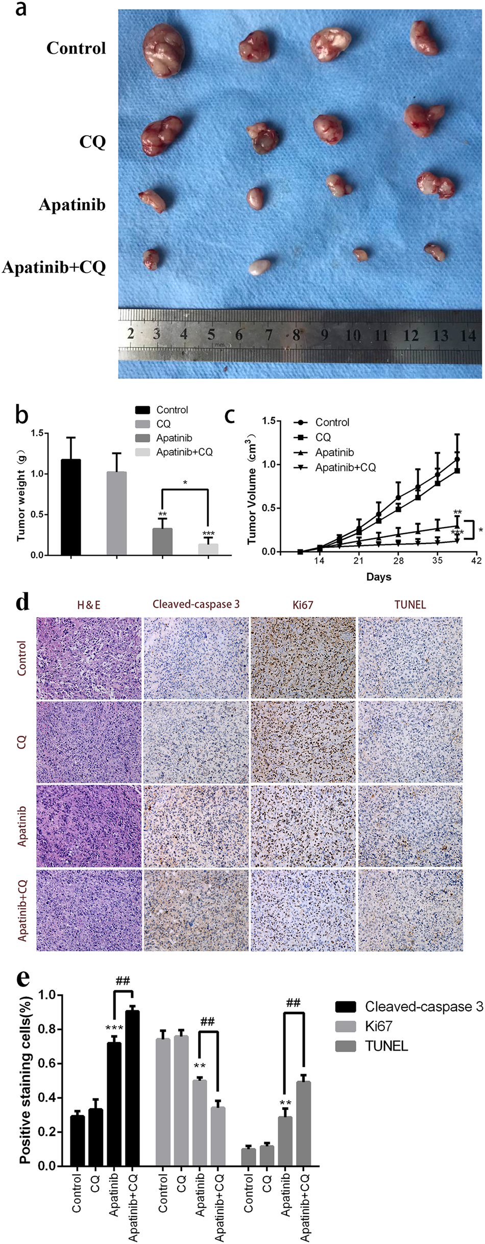
Fig. 6: Inhibition of tumor growth in vivo by apatinib and CQ.

a Typical images of the xenograft tumors. b Average tumor weight for each group was calculated. c Xenograft tumor volumes were measured twice per week. d Representative images of IHC staining of Ki-67 and cleaved-caspase-3 were performed on serial sections of tumors from KHM-5M/Control, KHM-5M/CQ, KHM-5M/apatinib, and KHM-5M/apatinib plus CQ group, and cell apoptosis was assessed by TUNEL assay. e Densitometric analysis of the picture in Fig. 6d. *p < 0.05; **p < 0.01, ***p < 0.001, ****p < 0.0001 compared with control. #p < 0.05; ##p < 0.01, ###p < 0.001, ####p < 0.0001