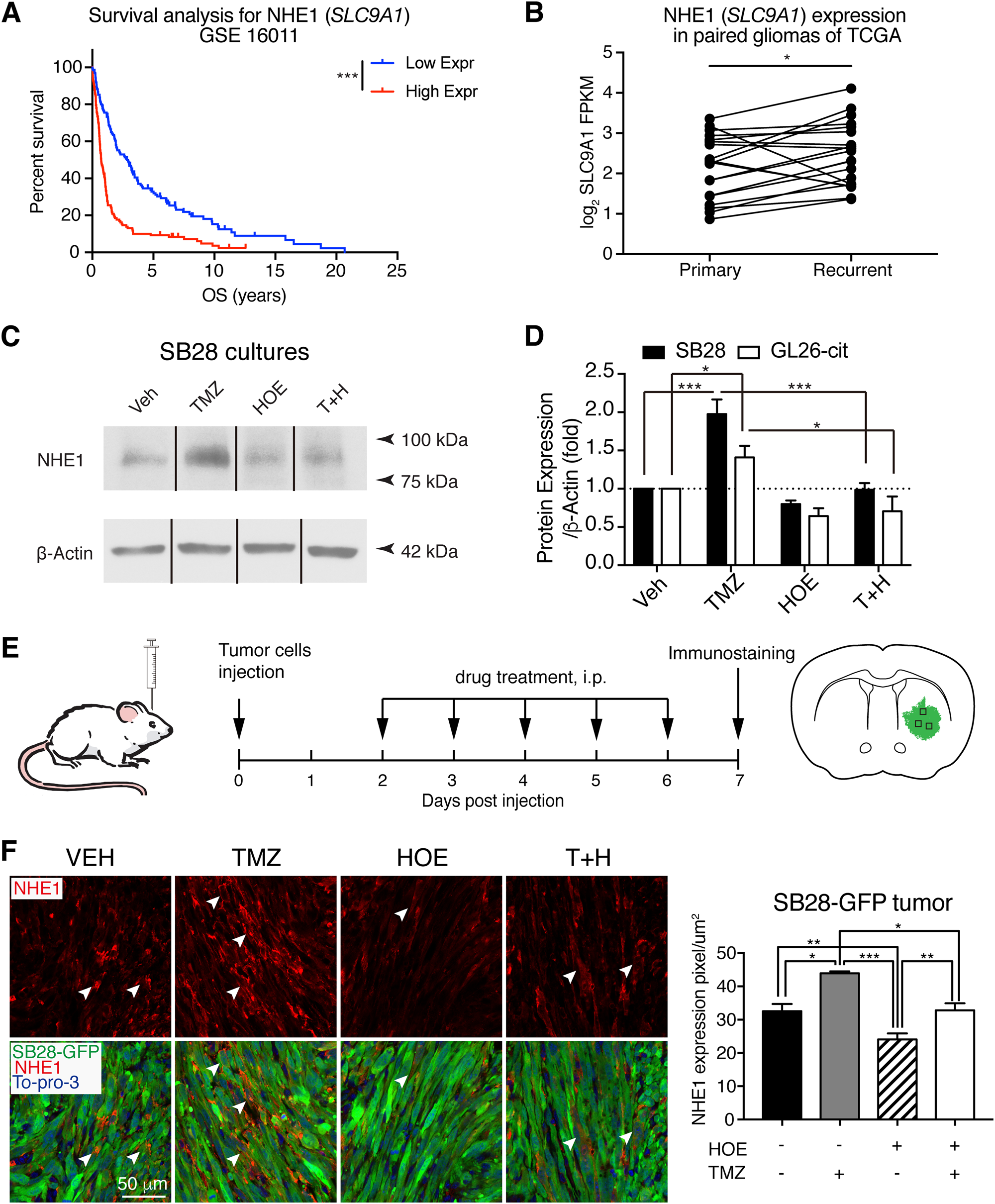
Fig. 1: TMZ stimulates NHE1 expression in glioma.

a Kaplan–Meier survival analysis of glioma patients with high NHE1 (SLC9A1) mRNA expression (n = 136) and low SLC9A1 mRNA expression (n = 135) in CSE16011 cohort. ***p < 0.001. b SLC9A1 gene expression in primary glioma (n = 20) and matched recurrent glioma (n = 20) were obtained from the RNA-seq data of TCGA dataset. *p < 0.05. c, d SB28-GFP cells or GL26-cit cells were exposed to TMZ (100 µM), HOE642 (1 µM), or combined for 24 h and cell lysates were harvested for immunoblotting of NHE1 protein. Data are means ± SEM from five independent experiments (n = 5), *p < 0.05, ***p < 0.001. e Experimental protocol and location of data collection. SB28 cells (50,000) or GL26-cit cells (40,000) were injected in the right striatum of C57BL6/J mice. Starting 2 days after implantation (d.p.i.), mice received either vehicle PBS-DMSO (10 ml/kg/day), TMZ (2.5 mg/kg/day), HOE642 (0.5 mg/kg/day), or T+H combination treatments (2.5, 0.5 mg/kg/day) for 5 consecutive days. Mice were sacrificed at 7 d.p.i. f Representative immunostaining of fixed brain sections (25 µm) for NHE1 protein expression in SB28-GFP tumors. Data are means ± SEM (n = 5). *p < 0.05, **p < 0.01, ***p < 0.001