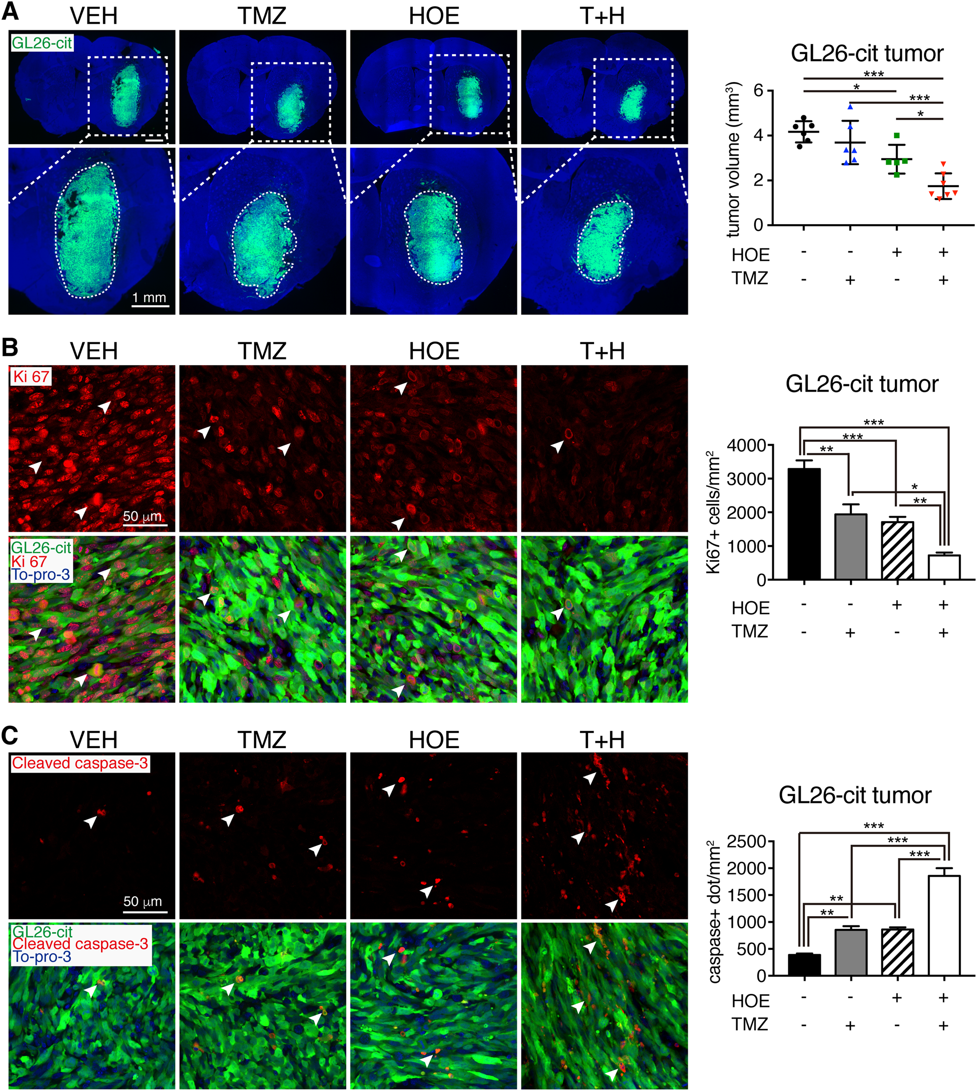
Fig. 3: Combining pharmacological inhibition of NHE1 enhances TMZ therapy in inducing apoptosis and blockade of glioma growth.

a Combination treatments reduced GL26-cit tumor volume at 7 d.p.i. in the same cohort of mice described in Fig. 1e. Data are means ± SD (n = 5–7). *p < 0.05, ***p < 0.001. b Ki67-positive proliferating cell counts in glioma tumors. Data are means ± SEM (n = 5). *p < 0.05, **p < 0.01, ***p < 0.001. c Cleaved caspase-3-positive apoptotic cell counts in glioma tumors. Data are means ± SEM (n = 5). **p < 0.01, ***p < 0.001