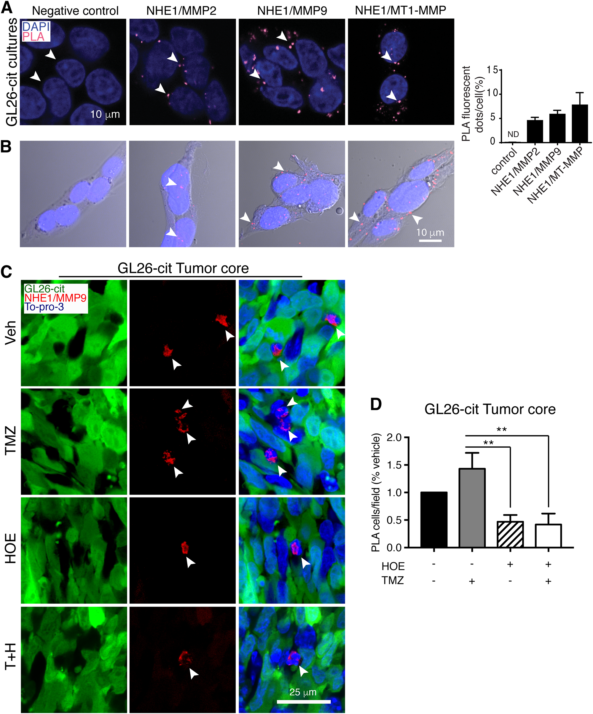
Fig. 5: NHE1–MMPs interactions in glioma tumors.

a Proximity ligation assay (PLA) for NHE1-MMP2, NHE1-MMP9, or MT1-MMP interactions in GL26-Cit cells in cultures. Data are expressed as the number of fluorescence dots/cell (arrowhead). Data are means ± SEM (n = 4–5). Scale bar, 10 μm. b Representative confocal images of DAPI and PLA merged with DIC (Differential interference contrast) images for NHE1-MMP2, NHE1-MMP9, or MT1-MMP interactions (arrowhead) in GL26-Cit cells in cultures. c Representative confocal images of GFP and PLA (NHE1-MMP9) immunofluorescence signals (arrowhead) in the tumor core. d Summary data of PLA-positive cells were expressed as the percentage of vehicle control. Data are mean ± SEM (n = 6–7). **p < 0.01