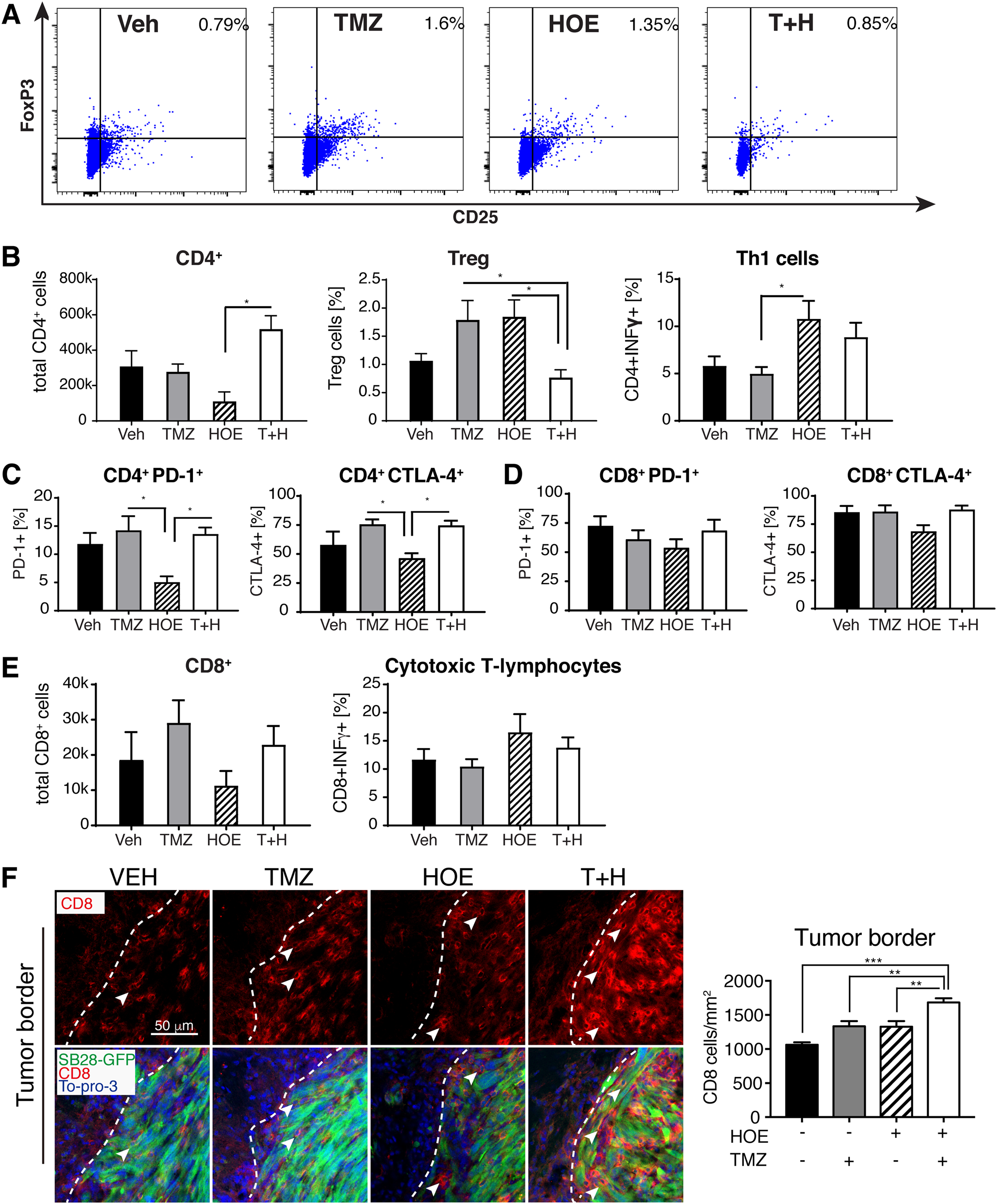
Fig. 7: Blockade of NHE1 enhances the T cell antitumor immunity in glioma.

a Representative flow cytometric profile of CD4+CD25+FoxP3+ (Treg). b Total CD4+ T cell counts and the percentage of CD4+IFNγ+ and Treg cells within CD4+ population. c Percentage of PD-1 and CTLA-4 expression in CD4+ T cell population. d Percentage of PD-1 and CTLA-4 expression in CD8+ T cell population. e Total CD8+ T cell counts and the percentage of IFNγ+ cells in CD8+ population. Data are mean ± SEM (n = 5–7). f Infiltration of CD8+ T cells (arrowhead) in SB28-GFP tumor borders (dashed line). Data are mean ± SEM (n = 5). *p ≤ 0.05, **p < 0.01, ***p < 0.001