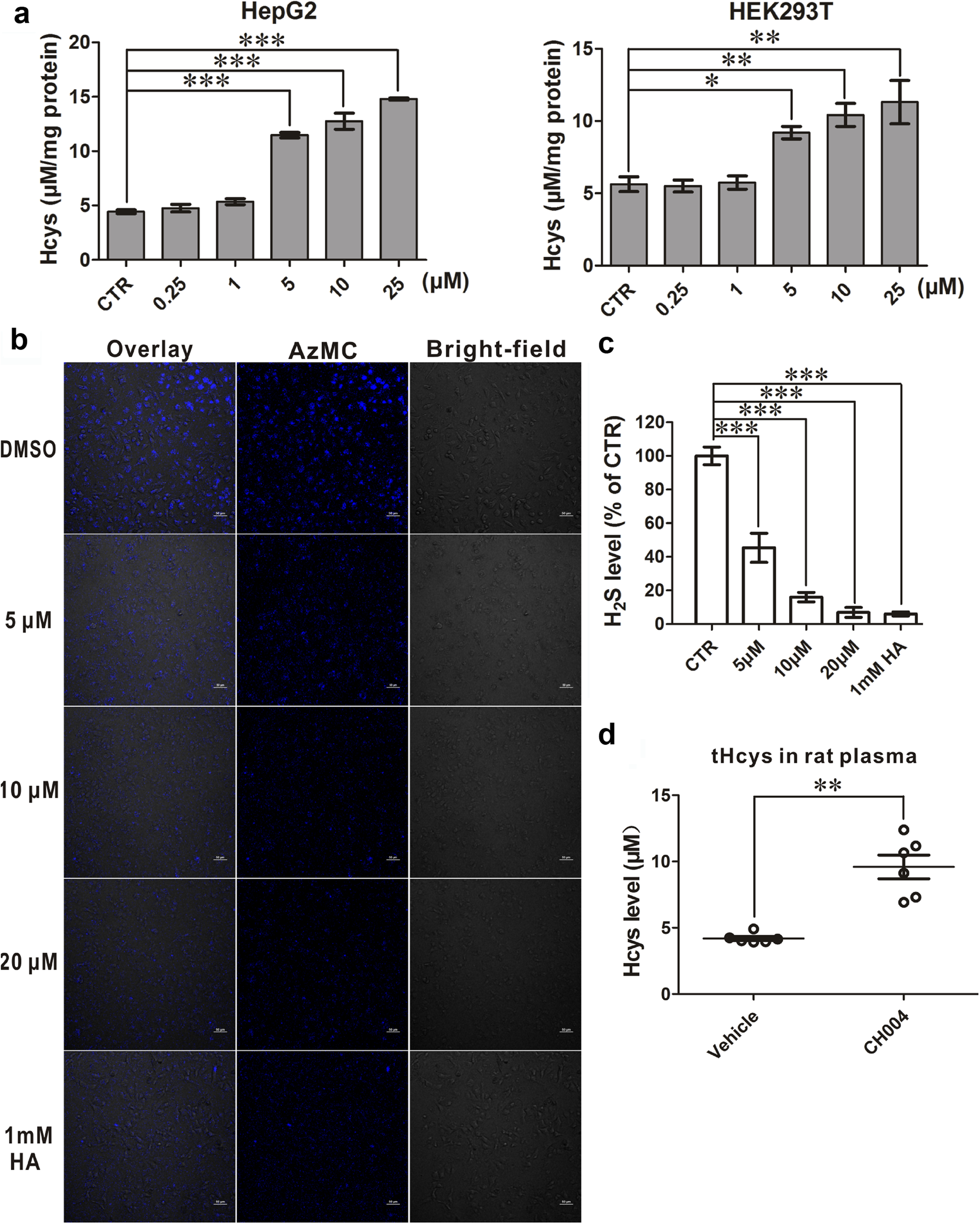
Fig. 3: The effect of CH004 on the activity of endogenous hCBS in cells.

a CH004 dose-dependently elevates the levels of Hcys in HepG2 and HEK293T cells. HepG2 cells or HEK293T cells were incubated with indicated CH004 or DMSO (control) for 12 h. The amount of total Hcys in cells was measured by ELISA using Axis® Homocysteine EIA kit (IBL, AX51301) (“Materials and Methods” section). The concentrations of Hcys are expressed as μM per mg protein and presented as means ± SDs (n = 4). b, c CH004 dose-dependently inhibits the production of H2S generated by hCBS in HepG2. HepG2 cells were treated with indicated DMSO, CH004 or HA for 8 h before the staining with AzMC probe. The amount of the H2S (blue) was quantified and is shown in (c). Bars, 50 μm. Control (CTR), DMSO group (100%). A representative fluorescence image from three independent experiments is shown. Means ± SDs (n = 3). d CH004 elevates Hcys in the peripheral blood of rats. The total Hcys of the blood samples collected from the anesthetized rats at the 75 min time point (Materials and Methods) were quantified by ELISA (see above). Means ± SDs (n = 6). Statistical analyses were performed on the raw data for each group by one-way ANOVA with Bonferroni post-tests. *p < 0.05; **p < 0.01; ***p < 0.001