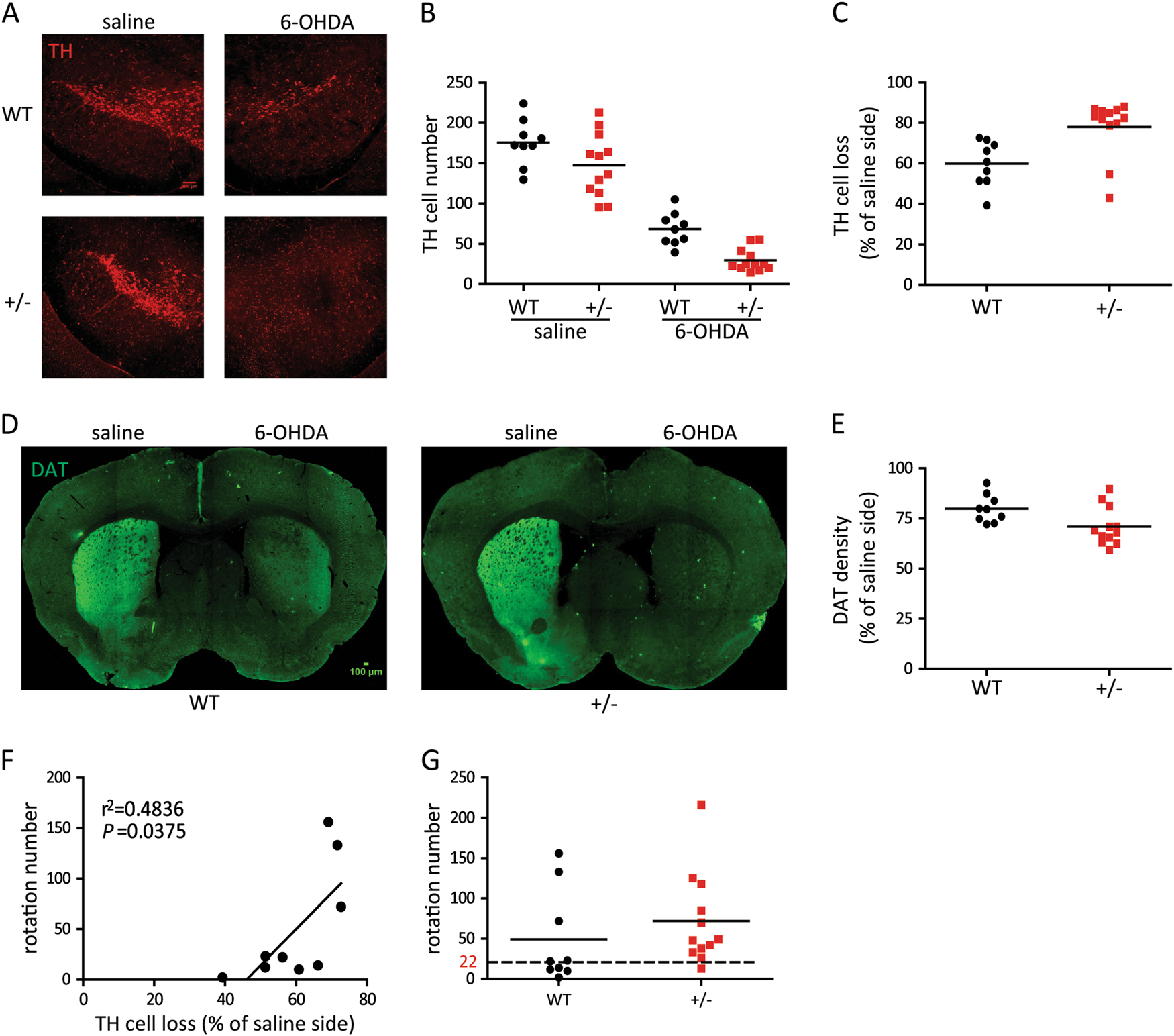
Fig. 4: 6-OHDA caused more severe pathological and behavior damages in HIP2+/− mice.

a–c Immuno-fluorescence staining of remaining dopaminergic neurons in the SN after saline and 6-OHDA injection in the WT or HIP2+/− mice. The number of TH+ cells in the WT or HIP2+/− mice after injection are shown in (b). 6-OHDA injection significantly decreased the number of remaining TH+ cells in both WT and HIP2+/− mice (P < 0.0001 by two-way ANOVA) and that of HIP2+/− mice was more severe (P = 0.0056 by Bonferroni’s post-hoc test). In saline-injected side, TH+ cells number difference between WT and HIP2+/− mice was not significant (P = 0.0504 by Bonferroni’s post-hoc test). The relative loss of TH cells in the WT or HIP2+/− mice after 6-OHDA injection when compared to the saline-injected side was plotted in (c, P = 0.0053 by unpaired t-test). d Immuno-fluorescence staining of striatal dopaminergic projection in the WT or HIP2+/− mice injected with saline and 6-OHDA, with quantification of the signals in (e, P = 0.0263 by unpaired t-test). f Correlation of apomorphine-induced rotation and dopaminergic neuron loss level in WT mice (R2 = 0.4836, P = 0.0375 by Pearson’s coefficient). g Increased apomorphine-induced rotation in HIP2+/− mice. Dashed line denotes the median number of rotations (22) in the WT group. Note 11 out of 12 HIP2+/− mice showed higher number of rotation than this value. Scale bar = 100 μm. N = 9 mice for WT and 12 mice for HIP2+/−