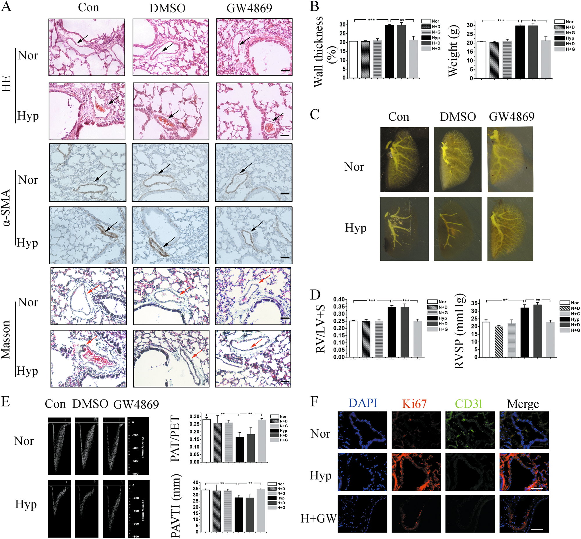
Fig. 2: GW4869 reversed the progression of PH induced by hypoxia.
From: Exosomal 15-LO2 mediates hypoxia-induced pulmonary artery hypertension in vivo and in vitro

a The morphology of pulmonary arterial was examined by HE staining, expression of α-SMA, and masson stain. Black and red arrows indicate pulmonary artery. Scale bar = 100 μm. b GW4869 administration prevented the increase in wall thickness caused by hypoxia, c decreased the pulmonary vascular density, d reducesd the ratio of RV weight (RV/LV+S), and mean RVSP, and e increased the PAT/PET ratio and PAVTI. n = 6. f Immunofluorescence staining of Ki67 demonstrated that GW4869 inhibited the overproliferation induced by hypoxia. Scale bar = 50 μm. Con, control; Hyp, hypoxia; Nor, normoxia; N+D, normoxia plus DMSO; H+D, hypoxia plus DMSO; N+G, normoxia plus GW4869; H+G, hypoxia plus GW4869; **p < 0.01 and ***p < 0.001. All values are presented as mean ± SD