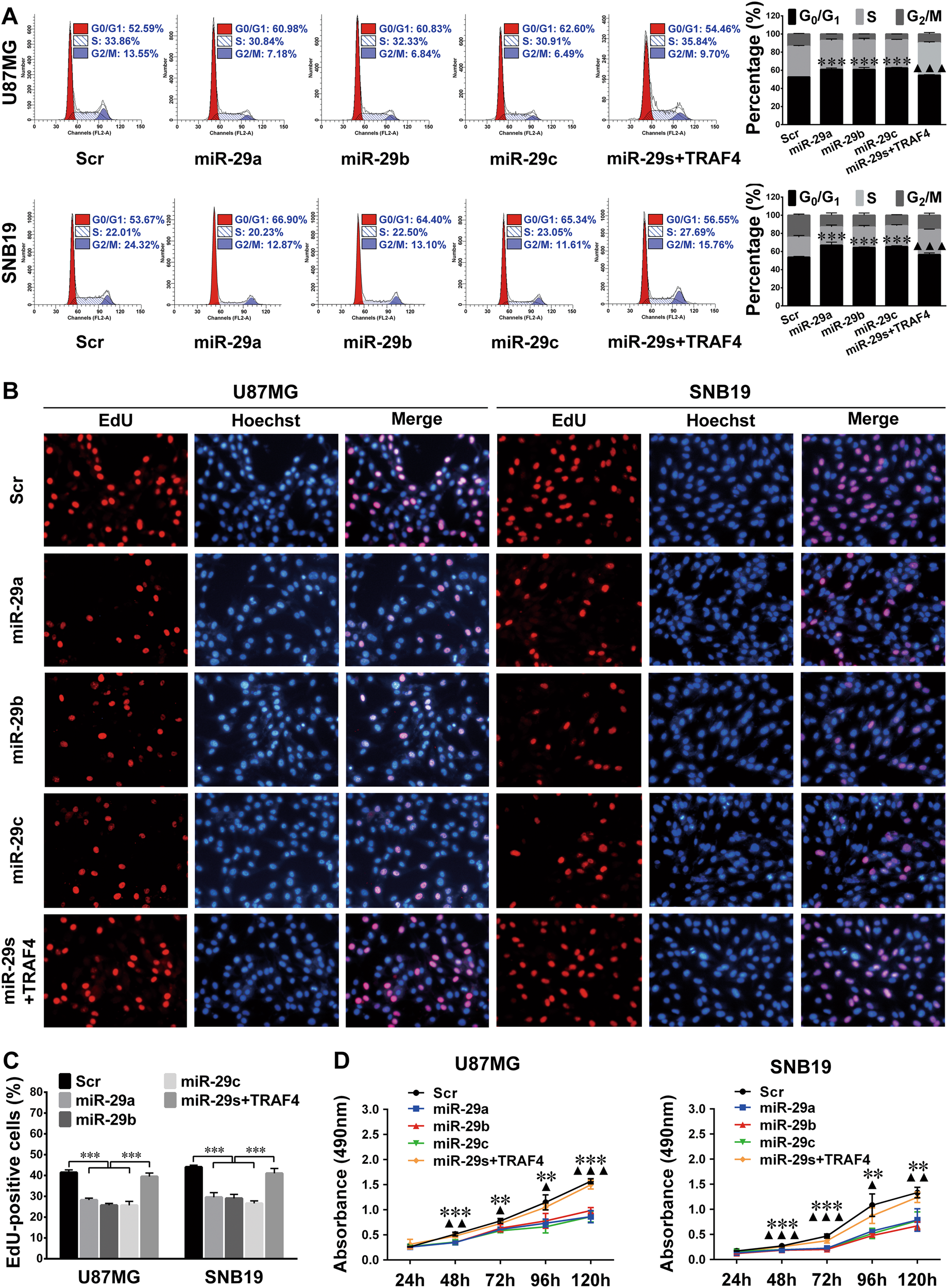
Fig. 6: miR-29a/b/c block cell cycle progression and glioma cell proliferation by targeting TRAF4.
From: miR-29s function as tumor suppressors in gliomas by targeting TRAF4 and predict patient prognosis

a The representative FCM cell cycle results (left) and the percentages of cells in each phase (right). The percentages of cells in each phase were compared among the Scr and miR-29a/b/c sub-cell lines and the mixture of miR-29a/b/c-overexpressing cells transfected with the TRAF4 expression plasmid (miR-29s + TRAF4). b, c EdU assay results (b) and quantitative analyses c of the aforementioned cells. The EdU-positive and Hoechst-stained cells were counted as described in Fig. 2. d Growth curves of the indicated cells drawn with absorbances obtained in MTS assays. All the experiments were performed at least in triplicate and the data in a, c, d are presented as the mean ± SD. ▲P < 0.05; ▲▲/**P < 0.01; ▲▲▲/***P < 0.001. The miR-29a/b/c groups compared with the Scr group (*) or the miR-29s + TRAF4 group (▲) in a, d