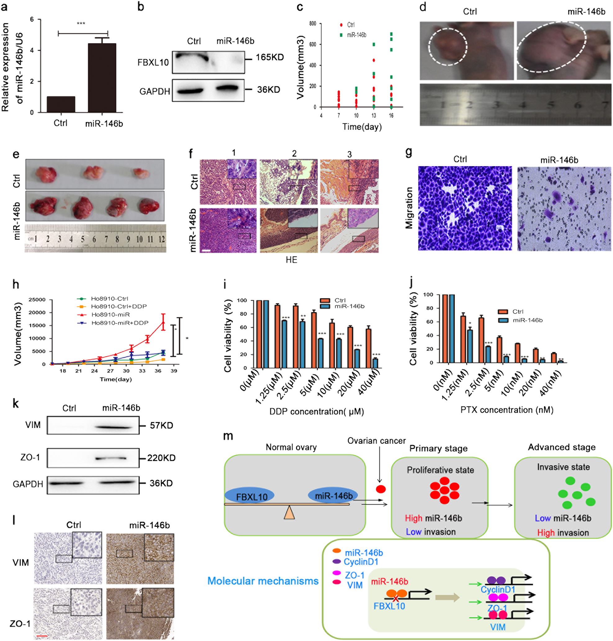
Fig. 8: Overexpression of miR-146b enhanced xenograft tumor growth but also reduced the invasion of tumor cells.

a qPCR analysis of miR-146b in the mouse tumors. b Protein level of FBXL10 in primary cultured tumor cells. c The time and volume of tumors appeared after transplantation. d, e The represented tumors from nude mice after miR-146b overexpression. f Representative H&E-stained images of mouse tumors. 1 represents the internal structure of the human xenograft tumor, 2 represents the control tumor has infiltrated into the adipose tissue of the skin, 3 represents the control tumor has infiltrated into muscle tissue of the skin.Scar bars represent 100 μm. g The representative images of the transwell migration assay in the miR-146b overexpression groups (200×). h During the tumor growth, the tumor sizes in different groups (control, n = 3; control + DDP, n = 4; miR-146b, n = 4; miR-146b + DDP, n = 4). i, j Representative images of ovarian tumor cells with different concentrations of DDP/PTX treatment. k, l Immunoblot analysis of VIM and ZO-1 in mouse models. Scar bars represent 100 μm. m Proposed model for epigenetic regulation of the miR-146b in ovarian cancer. In normal ovary cells, the expression between miR-146b and FBXL10 allows for a mutual balance of each partner, further ensuring the normal function of ovary. In early-phase ovarian cancer cells, high miR-146b expression promotes cell proliferation but inhibits cell migration, following this, an unknown signal reduced the levels of miR-146b, further upregulated the FBXL10 expression, and then reduced Cyclin D1, VIM, and ZO-1 expression, thus resulting in tumor metastasis and chemotherapy failure. *p < 0.05, ** p < 0.01, ***p < 0.001