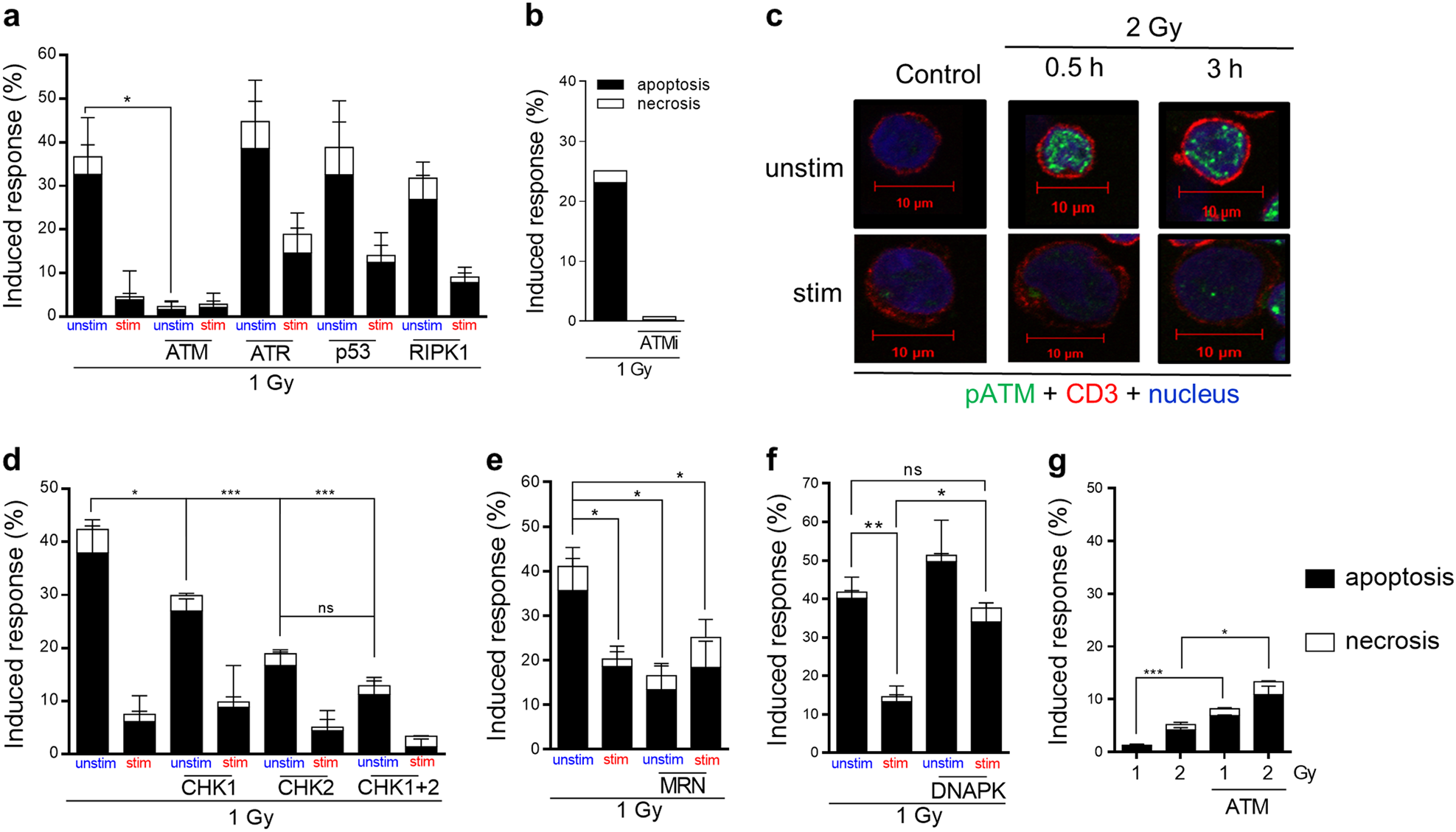
Fig. 7: Inhibition of DNA damage response proteins as ATM, CHK1, CHK2, and MRE 11 (MRN complex) protects PBLCs from irradiation-induced cell death (measured 24 h after IR).

a Inhibition of ATM prior irradiation with 1 Gy significantly protects unstimulated PBLCs from radiation-induced cell death (see Fig. S10a with a lower ATM inhibitor concentration (3 µM) and DMSO control). An inhibition of ATR, p53, and RIPK1 (a marker of necroptosis) had no protective effect on radiation-induced cell death (Fig. S10c for a higher p53 inhibitor concentration) (n = 3, mean value, SD, t-test *p < 0.05). b The alternative ATM inhibitor KU-55933 (10 µM) markedly reduced cell death in unstimulated PBLCs. c Representative pictures of phospho-ATM (green) immunostaining revealed higher signals after irradiation in unstimulated compared with stimulated CD3 (red) T cells (blue nucleus) (Fig. S10d for quantification). d Inhibition of ATM downstream factors CHK1 and CHK2 protect unstimulated PBLCs from irradiation-induced cell death (n = 3–5, mean value, SD, two-way ANOVA (Tukey), *p < 0.05, ***p < 0.001). e Inhibition of the ATM upstream factor MRN resulted in radioprotection of unstimulated lymphocytes. f However, inhibition of the DNA damage sensor DNA-PK sensitized unstimulated and stimulated PBLCs (e, f, n = 3, mean value, SD, two-way ANOVA (Tukey), *p < 0.05, **p < 0.01). The descriptions of the inhibitors are listed in Materials and Methods. g Cell death induction 48 h after 1 and 2 Gy IR in ATM-inhibited Jurkat cells. Inhibition of ATM significantly sensitizes Jurkat cells to IR (n = 3–5, mean value, SD, t-test, *p < 0.05, ***p < 0.001)