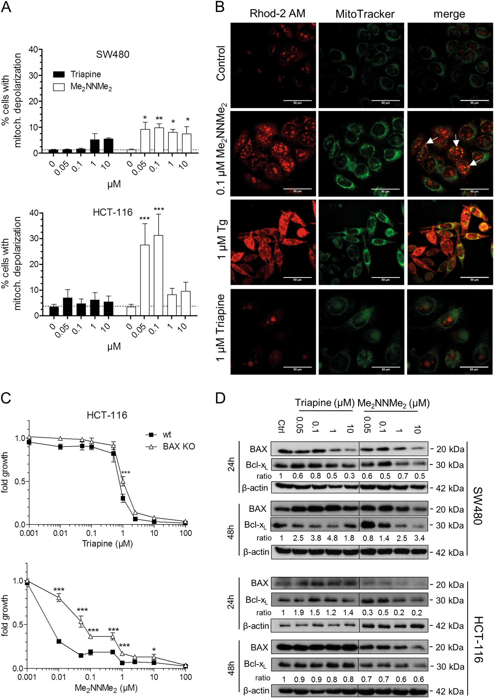
Fig. 3: Mitochondrial involvement in the activity of Triapine and Me2NNMe2.

a Mitochondrial membrane potential depolarization measured by the percentage of cells with decreased JC-1 fluorescence (red). SW480 or HCT-116 cells were treated with the indicated concentrations of Triapine or Me2NNMe2 for 24 h. Values given are the mean ± standard deviation of three independent experiments. b Fluorescence microscopy of increased calcium levels (Rhod-2 AM in red) specifically in the mitochondria (MitoTracker in green) after thapsigargin (Tg, 1 µM), Me2NNMe2 (0.1 µM) or Triapine (1 µM) treatment of SW480 cells for 48 h (scale bar: 50 µm). White arrows indicate co-localization. c Cell viability of HCT-116 wild-type (wt) and BAX knockout (KO) cells measured by MTT after 72 h treatment with indicated concentrations of Triapine or Me2NNMe2. Values given are the mean ± standard deviation of triplicates of one representative experiment out of three. d Western blot analysis of BAX and Bcl-xL expressed by SW480 and HCT-116 cells treated with Triapine or Me2NNMe2 for 24 or 48 h. The ratio of BAX to Bcl-xL is given below the respective bands. β-actin was used as a loading control. Significance was calculated to control with one-way (a) and to wt cells with two-way (c) ANOVA and Bonferroni’s multiple comparison test (***p < 0.001, **p ≤ 0.01, *p ≤ 0.05)