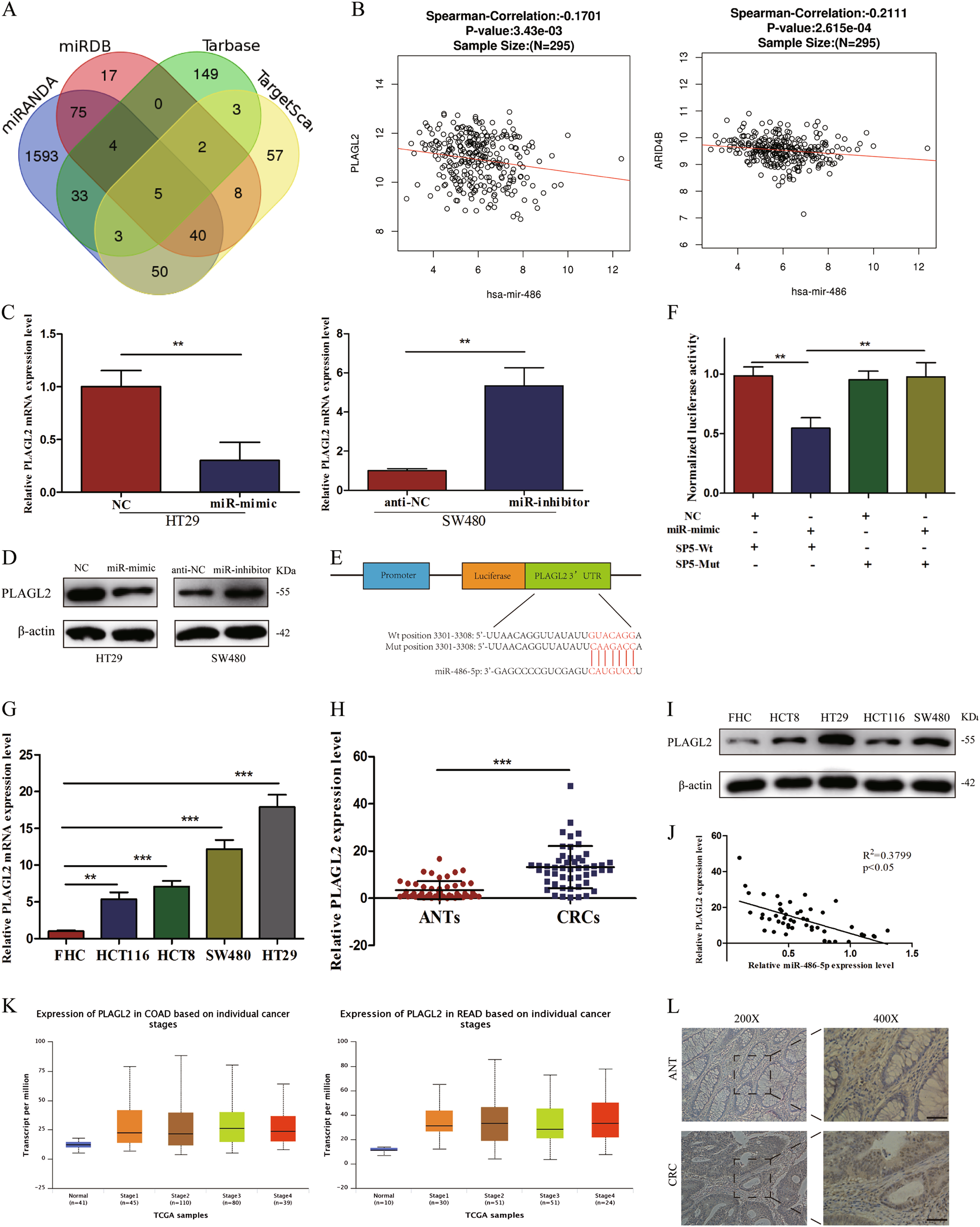
Fig. 5: PLAGL2 PLAGL2 is a direct target of miR-486-5p and upregulated in CRC tissues and cell lines.

a Five potential targets of miR-486-5p selected by public bioinformatics algorithms. b PLAGL2 and ARID4B expression were negatively correlated with miR-486 expression in TCGA database. c, d qRT-PCR and WB analysis showed that miR-486-5p could inhibit PLAGL2 expression both in mRNA and protein levels. e Predicted binding site in the 3′-UTRs of PLAGL2. f Dual luciferase reporter assays in 293T cells. g, i The expression levels of both PLAGL2 mRNA and protein were significantly higher in CRC cell lines. h, j, l qRT-PCR and IHC analysis demonstrated that PLAGL2 was significantly higher in CRC tissues and negatively correlated with miR-486-5p expression. k TCGA database demonstrated that PLAGL2 was significantly higher in CRC tissues. Data are represented as means ± S.D. from at least three independent experiments. Scare bar = 50 μm. *p < 0.05, **p < 0.01, ***p < 0.001