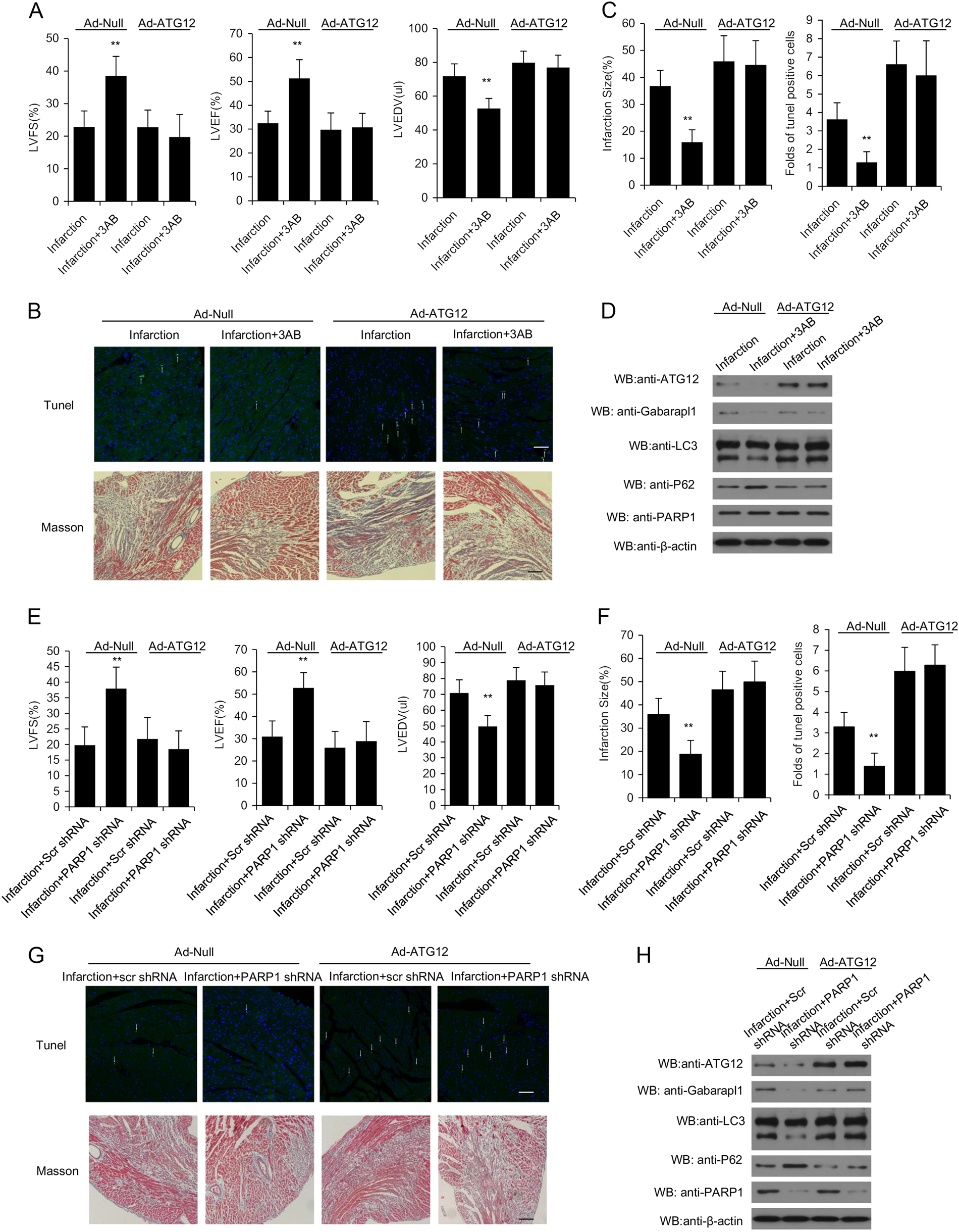
Fig. 7: PARP1 inhibition protects the heart against ischemia by inhibition of autophagy initiation.
From: PARP1 promote autophagy in cardiomyocytes via modulating FoxO3a transcription

After 8–10-week-old male C57/BL6J mice were subjected to LAD ligation, mice either were intraperitoneal injected with 3AB (30 mg/kg/day) plus intramuscular injected with Ad-Null or Ad-ATG (10 μl (1 × 1010 pfu/ml)) (a–d). After eight- to ten-week-old male C57/BL6J mice were subjected to LAD ligation, mice either were intramuscular injectied with PARP1 shRNA or Scr shRNA plus with Ad-Null or Ad-ATG (10 μl (1 × 1010 pfu/ml)) (e–h). a and e The quantification of LVFS %, LVEF %, and LVEDV (ul) were conducted. N = 5 for each group. **P < 0.01 vs. control; ##P < 0.01 vs. infarction. The representative TUNEL and Masson staining images were accessed (b, c, f, and g). Western-blot assay was used to detect the expression of Gabarapl1, ATG12, LC3, PARP1 and p62 in the areas proximal to infarct/ischemic zone in MI mice (d and h)