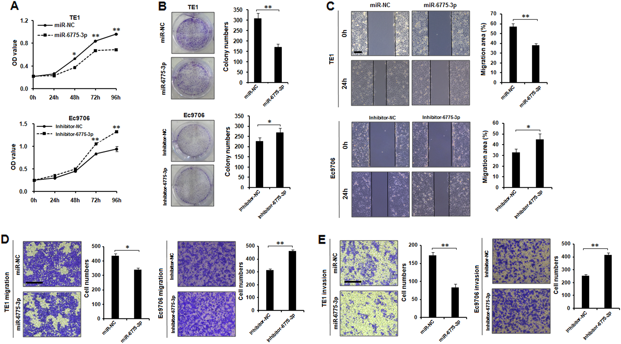
Fig. 2

Effects of miR-6775-3p on the phenotypes of ESCC cells. a Cell proliferation ability of TE1 cells transfected with miR-6775-3p mimics or miR-NC and Ec9706 cells transfected with miR-6775-3p inhibitor or inhibitor-NC were evaluated by MTT assay. *P < 0.05, **P < 0.01. b Colony formation ability of TE1 cells transfected with miR-6775-3p mimics or miR-NC and Ec9706 cells transfected with miR-6775-3p inhibitor or inhibitor-NC were evaluated by colony formation assay. *P < 0.05, **P < 0.01. c Cell migration abilities of TE1 cells transfected with miR-6775-3p mimics or miR-NC and Ec9706 cells transfected with miR-6775-3p inhibitor or inhibitor-NC were evaluated by wound healing experiment. *P < 0.05, **P < 0.01. Bars: 40 μm. d, e, Cell migration and invasion abilities of TE1 cells transfected with miR-6775-3p mimics or miR-NC and Ec9706 cells transfected with miR-6775-3p inhibitor or inhibitor-NC were evaluated by transwell migration and matrigel invasion assay. Bars:100μm. *P < 0.05, **P < 0.01