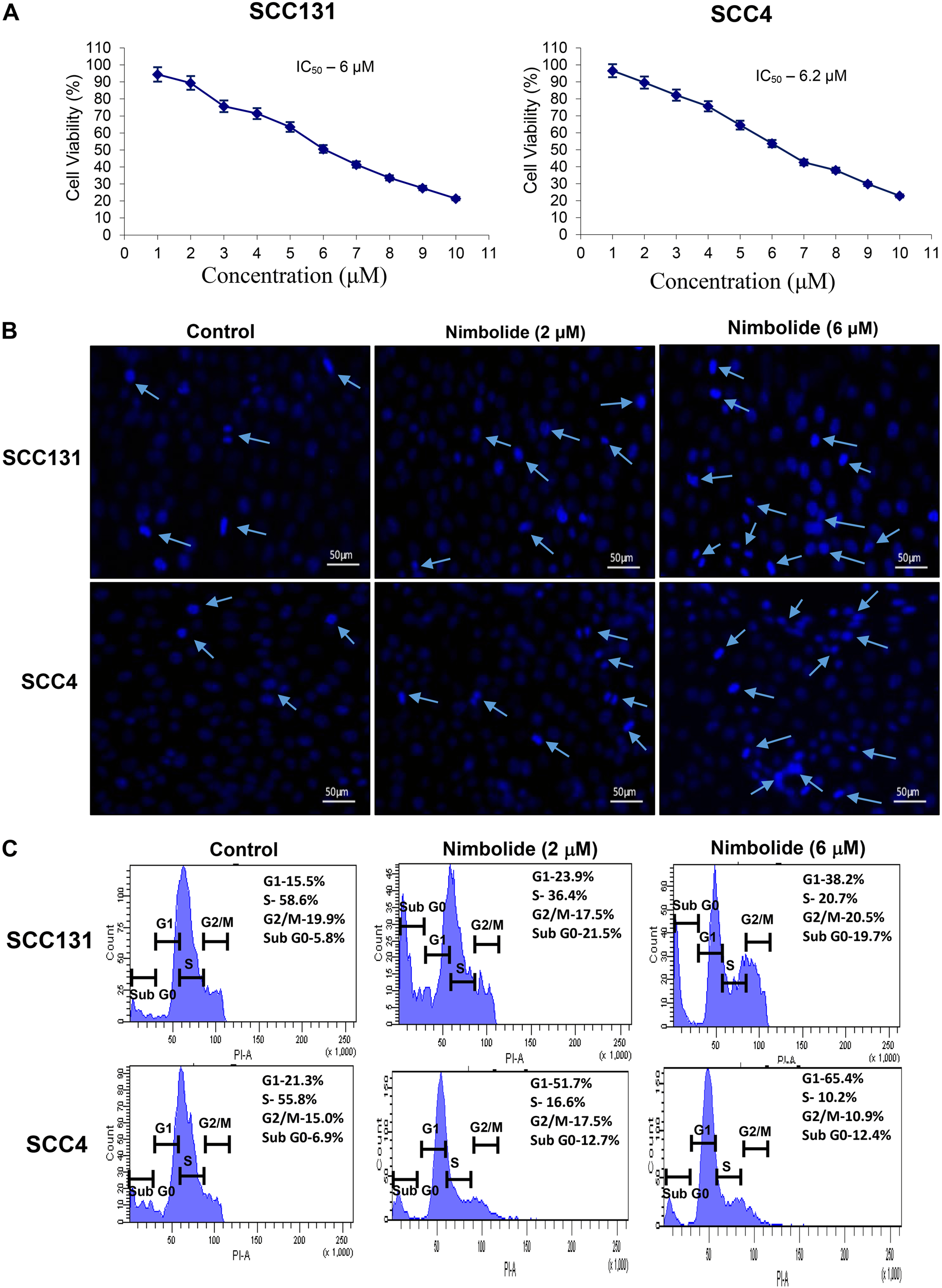
Fig. 1: Nimbolide suppresses proliferation of SCC131 and SCC4 oral cancer cells.

a IC50value of nimbolide in SCC131 and SCC4 cells is 6.0 and 6.2 μM respectively. b Morphological changes were evaluated by fluorescence microscopy using DAPI staining. DAPI staining shows apoptotic cells with chromosomal condensation and nuclear fragmentation and viable cells with intact DNA. c Cells were treated with nimbolide (2 and 6 µM) for 24 h. The DNA was stained with propidium iodide and cell-cycle distribution was analysed by flow cytometry. Sub G1 cells represent apoptotic cells with a lower DNA content. The data presented are representative of three independent experiments