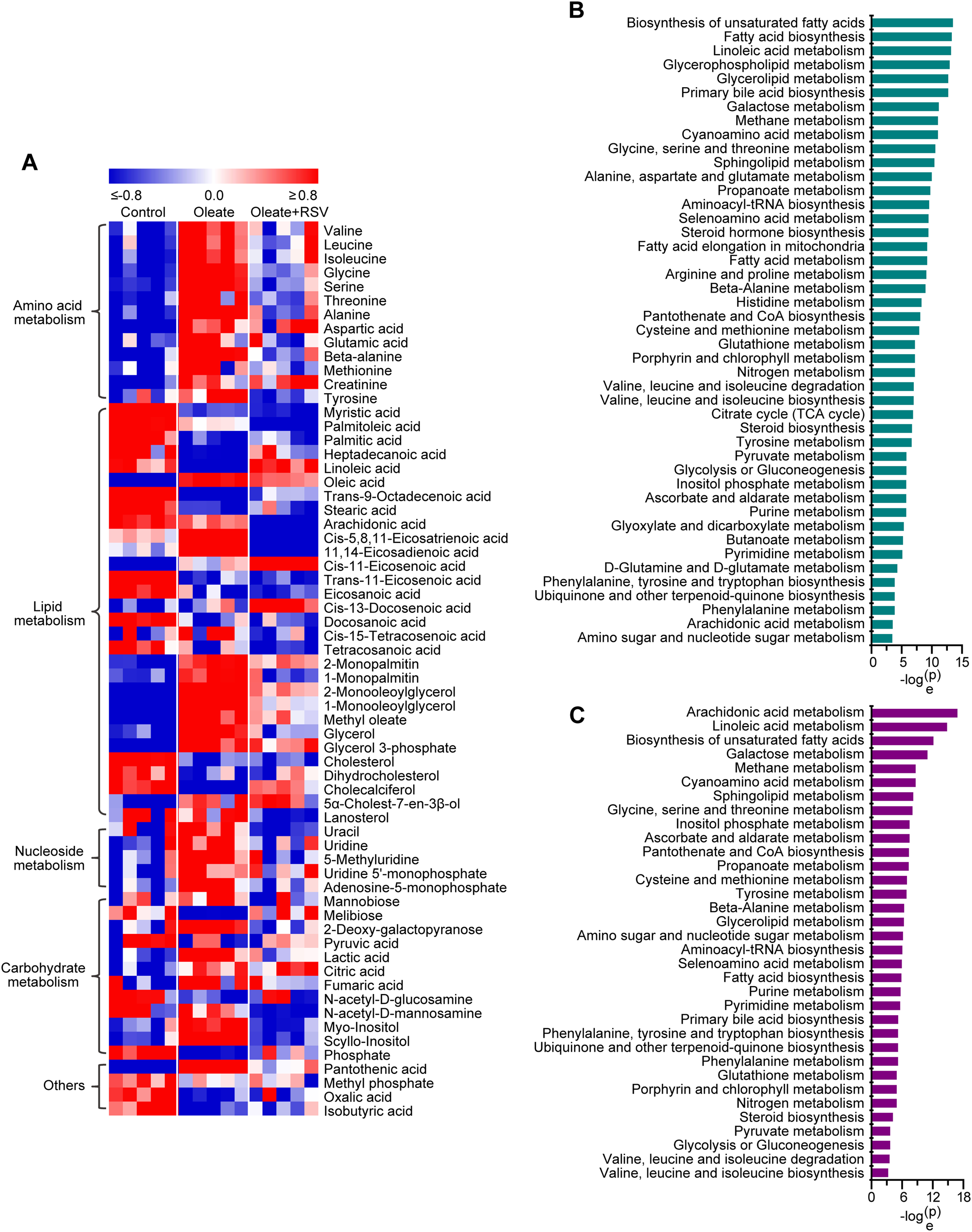
Fig. 2: Significant metabolic changes related to neutral lipid accumulation in macrophages.

a Heat map of metabolic changes in macrophages treated with oleate and RSV. After subtracting the mean, the levels of metabolites were divided by SD, and the data were then used to generate a heat map. b Pathway analysis of metabolic changes in macrophages treated with oleate. Significantly disturbed metabolic pathways are displayed (P < 0.05). c Pathway analysis of metabolic changes in macrophages treated with RSV. Significantly disturbed metabolic pathways are displayed (P < 0.05)