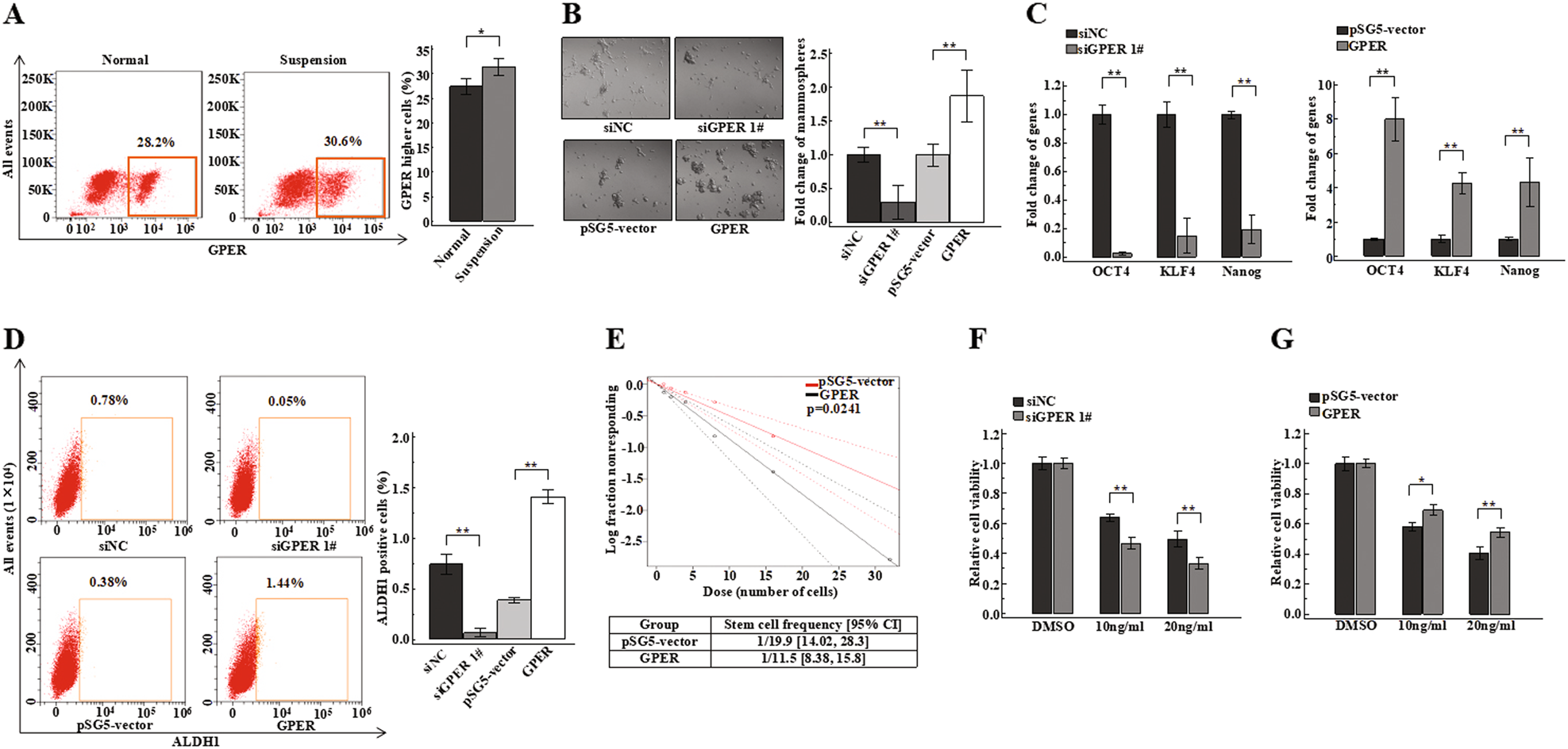
Fig. 4: GPER could increase the stem cell-like properties of breast cancer cells.

(a) GPER expression was measured in normal and suspension-cultured ZR-75-30 cells by flow cytometry using GPER+ gates based on normal cultured cells. The bar graph in the right panel shows GPER expression in normal or suspension-cultured cells. (b) Representative images of mammosphere formation, and bar graph showing the fold change in the number of mammospheres per field in the siNC, siGPER 1#, pSG5-vector, GPER. siGPER 1# and GPER groups compared to the siNC or pSG5-vector groups. (c) OCT4, KLF4 and Nanog expression levels were detected by qPCR in GPER over-expressing or knockdown ZR-75-30 cells. (d) ALDH1-positive cells were detected by flow cytometry using an ALDH1+ gate based on siNC or pSG5-vector cells. The bar graph in the right panel shows the number of ALDH1-positive cells in the siNC, siGPER 1#, pSG5-vector, GPER ZR-75-30 groups. (e) Stem cell frequency was calculated using the online Extreme Limiting Dilutions Assay (ELDA) analysis program. A significant difference in stem cell frequency was detected between pSG5-vector (1/19.9) and GPER (1/11.5) ZR-75-30 cells. (f) (g) ZR-75-30 cells with GPER knockdown or over-expression were plated in 96-well plates and incubated for 24 h, and then, 10 ng/ml or 20 ng/ml Taxol or DMSO as a solvent control was added. MTT analysis was used to assess cell viability