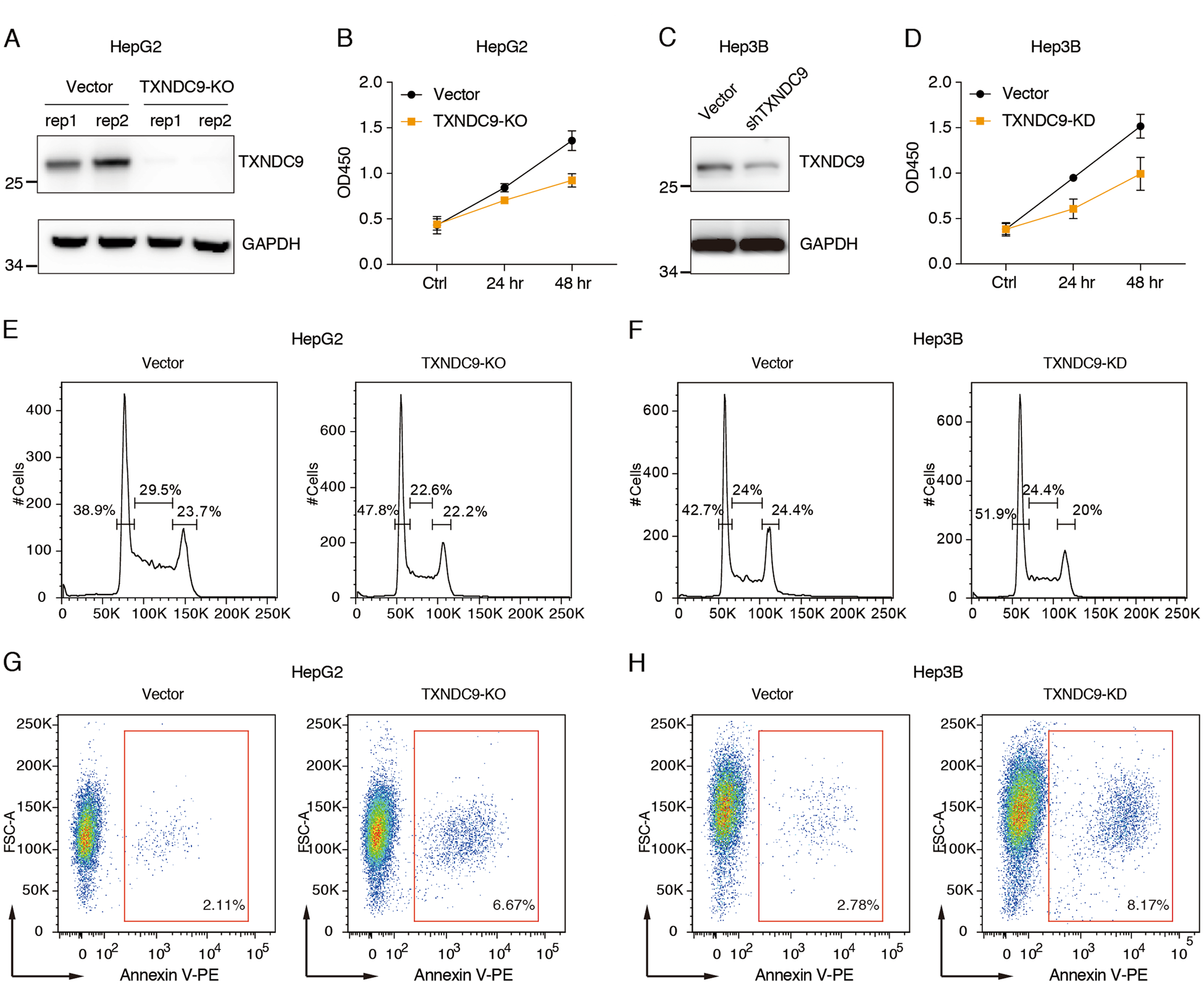
Fig. 3: Knockout/knockdown of TXNDC9 impaired the growth of HCC cells.

a Western blot analysis of TXNDC9 expression in whole cell lysates. HepG2 cells were harvested after FACS sorting of cells positively infected with Cas9 as well as sgRNA against TXNDC9 or vector alone. b Knockout of TXNDC9 inhibited the cell proliferation of HepG2 cells. Cell proliferation rates were measured by CCK8 assay. The cell densities were measured at 450 nm OD. Error bars represent the mean ± SD from three independent experiments. c Western blot analysis of TXNDC9 expression in Hep3B cells with TXNDC9 knockdown. Hep3B cells were harvested after FACS sorting of cells positively infected with shRNA targeting TXNDC9 or vector alone. d Knockdown of TXNDC9 inhibited cell proliferation of Hep3B cells. e, f Knockout/knockdown of TXNDC9 induced G0/G1 phase arrest of HepG2 or Hep3B cells. The representative DNA content histograms are shown. g, h Knockout/knockdown of TXNDC9 induced apoptosis of HCC cells. The Annexin-V positive cells were gated as apoptotic cells