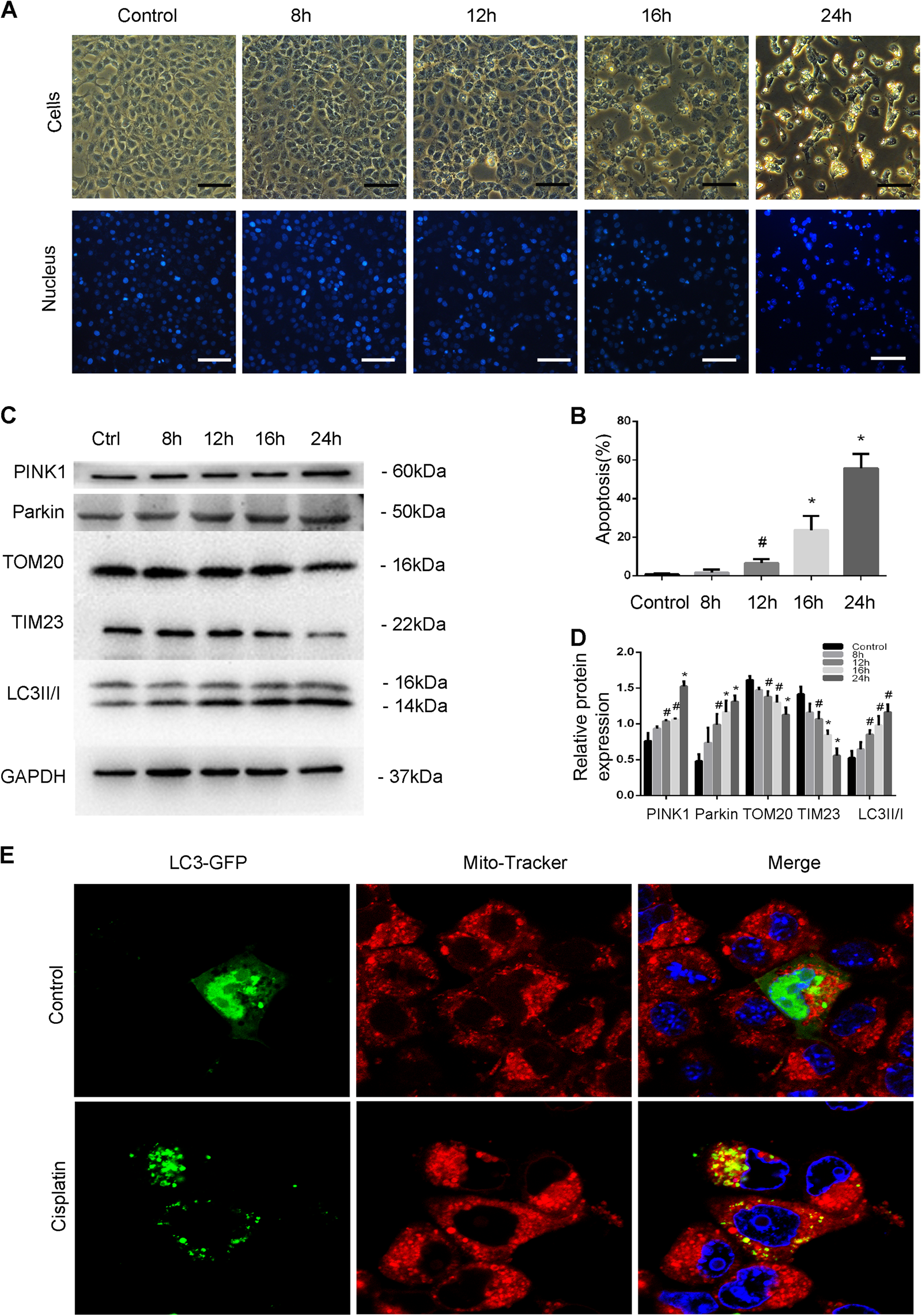
Fig. 1: PINK1/Parkin-mediated mitophagy is induced during cisplatin treatment in BUMPT cells.

BUMPT cells were treated with 20 μM cisplatin for 0–24 h. a Representative images of cellular and nuclear morphologies. After treatment, cells were stained with Hoechst33342 to examine by phase-contrast and fluorescence microscopy. Scale bar, 50 μm. b Apoptosis percentage. Apoptosis was evaluated to determine the cells with typical apoptotic morphology. c Whole cell lysate was collected for immunoblot analysis for PINK1, Parkin, TOM20, TIM23, LC3 II/I, and GAPDH (loading control). d Densitometry analysis of proteins signals on immunoblots The proteins signals were divided by GAPDH signal of the same samples to determine the ratios. e Co-localization of autophagosomes with mitochondria upon cisplatin treatment. BUMPT cells transiently transfected with LC3-GFP were subjected to control or cisplatin treatment. Mitochondria in these cells were then labled with MitoTracker Red FM. The cells were examined by confocal microscopy to show the co-localiztion of autophagosomes (green LC3-GFP puncta) and mitochondria (red). Scale bar: 20 μm. Data in b and d are expressed as mean ± SD. n = 3. *P < 0.001, #P < 0.05, significantly different from the control group