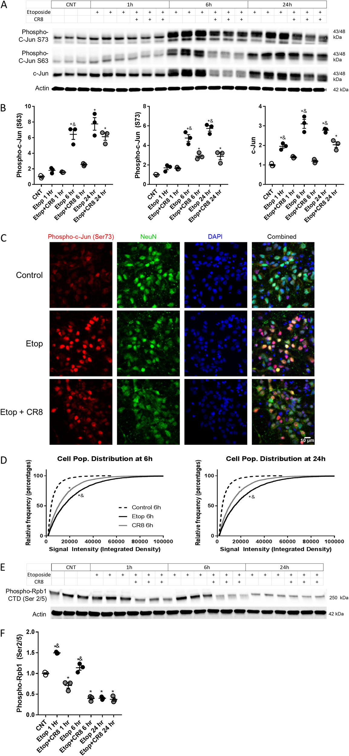
Fig. 6: CR8 reduces etoposide-induced activation of the c-Jun injury response pathway in primary neurons.

a, b, e, f Neurons were treated with 50 μm of etoposide ± 1 μm CR8. Twenty-four hours later whole-cell lysates were fractioned on SDS-polyacrylamide gel and immunoblotted with antibodies against phospho-c-Jun, c-Jun, and phospho-Rpb1 CTD (Ser2/5). Protein levels were quantified by densitometry, normalized to β-actin, and presented as fold change compared with control untreated levels. c Neurons were fixed 24 h after treatment with formaldehyde and stained with antibodies for phospho-c-Jun (Ser73), NeuN, and DAPI for fluorescent imaging. CR8 attenuates 50 μm etoposide-induced increases in phospho (Ser63 and 73) and total c-Jun expression compared to etoposide treatment alone, n = 3/group for all groups (a). Data represent mean ± SEM of one-way ANOVA and Tukey post hoc analysis, *p < 0.05 vs. control, &p < 0.05 vs. etoposide + CR8 at the same time point. Representative image from 6 h confocal microscopy of coverslips stained for NeuN (green), p-c-Jun (red), and DAPI (blue) (c). Data were calculated and plotted for all fields together as a cumulative frequency distribution of fluorescent intensity without binning (d). Kruskal-Wallis test followed by Dunn’s post hoc analysis, all groups had significantly different distributions; *p < 0.05 vs. control, &p < 0.05 vs. etoposide + CR8 (p < 0.05). Etoposide-induced increases in phospho-Rpb1 CTD (Ser2/5) are attenuated in CR8 treated neurons at early time points. Western images (e) graphed in f, n = 3/group for all groups. Data represent mean ± SEM of one-way ANOVA and Tukey post hoc analysis, *p < 0.05 vs. control, &p < 0.05 vs. etoposide + CR8 at the same time point