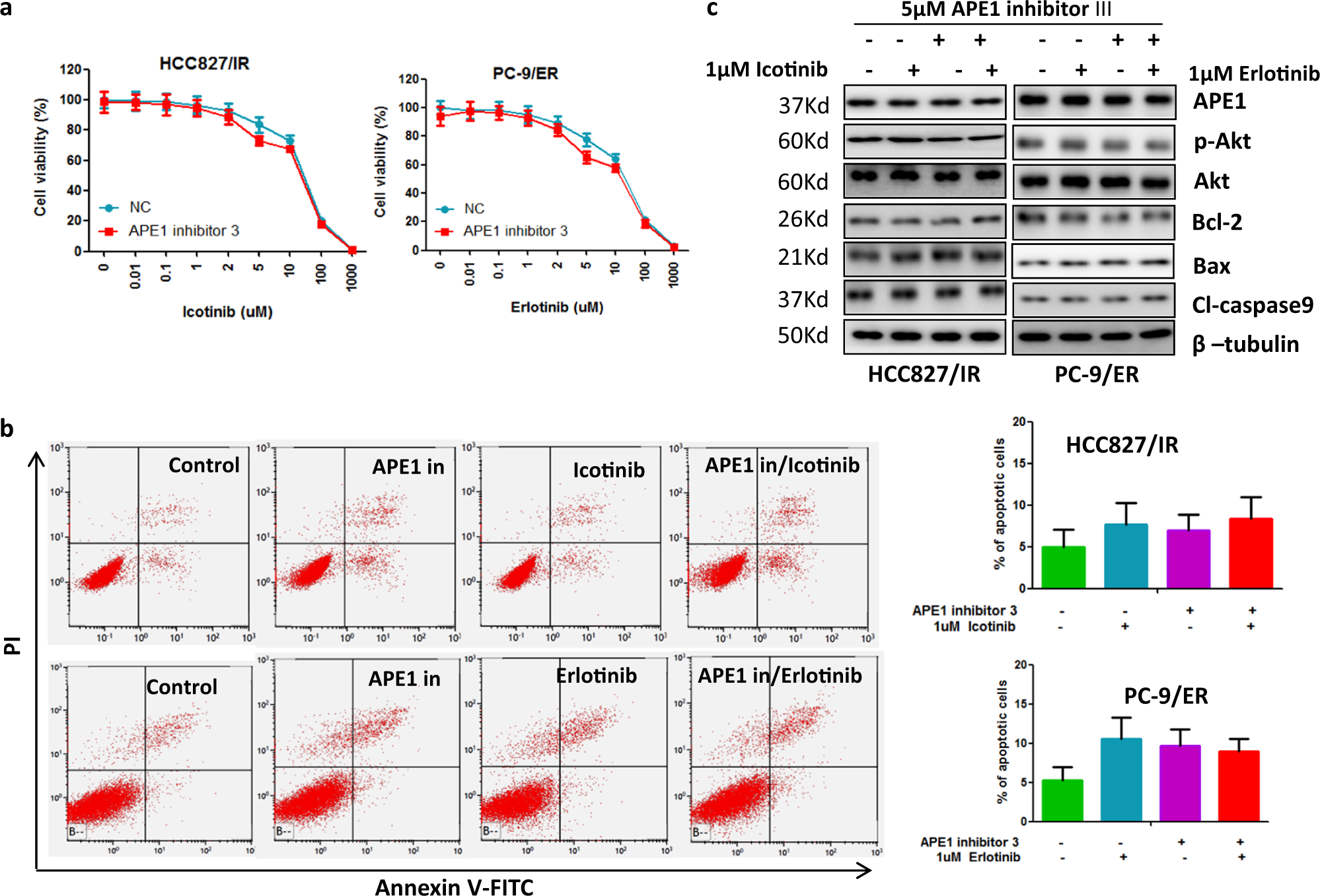
Fig. 6: Inhibition of APE1 DNA repair function did not affect Akt phosphorylation and sensitivity of TKI-resistant LUAD cells to TKI treatment.

a APE1 inhibitor III did not affect TKI-induced cell growth inhibition in TKI-resistant LUAD cells. Indicated cells were treated with indicated concentrations of TKI and 5 µM of APE1 inhibitor III for 72 h, then subjected to cell viability assay. b Combination treatment of APE1 inhibitor III and TKI did not significantly induce apoptosis in TKI-resistant LUAD cells. Indicated cells were treated with indicated concentrations of TKI and 5 µM of APE1 inhibitor III for 48 h, then subjected to apoptosis assay. c Combination treatment of APE1 inhibitor III and TKI did not affect apoptotic-related protein expression in TKI-resistant LUAD cells. Indicated cells were treated with 1 µM of indicated TKI and 5 µM of APE1 inhibitor III for 48 h, then subjected to Western blot analysis