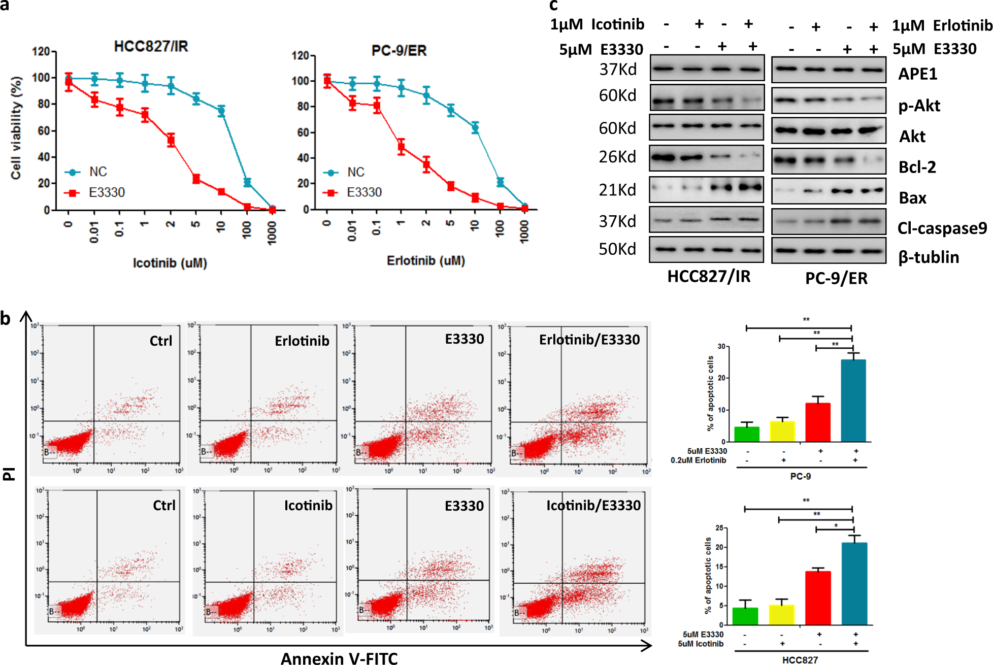
Fig. 7: Inhibition of APE1 redox function inhibited Akt phosphorylation and enhanced the sensitivity of TKI-resistant LUAD cells to TKI treatment.

a Treatment of APE1 redox function inhibitor E3330 significantly enhanced TKI-induced cell growth inhibition in TKI-resistant LUAD cells. Indicated cells were treated with indicated concentrations of TKI and 5 µM of E3330 for 72 h, then subjected to cell viability assay. b E3330 significantly enhanced TKI-induced apoptosis in TKI-resistant LUAD cells. Indicated cells were treated with indicated concentrations of TKI and 5 µM of E3330 for 48 h, then subjected to apoptosis assay. c Treatment of E3330 with or without TKIs inhibited Akt phosphorylation, anti-apoptotic proteins expression and stimulated pro-apoptotic proteins expression in TKI-resistant LUAD cells. Indicated cells were treated with 1 µM of indicated TKI and 5 µM of E3330 for 48 h, then subjected to Western blot analysis. **p < 0.01; ***p < 0.001