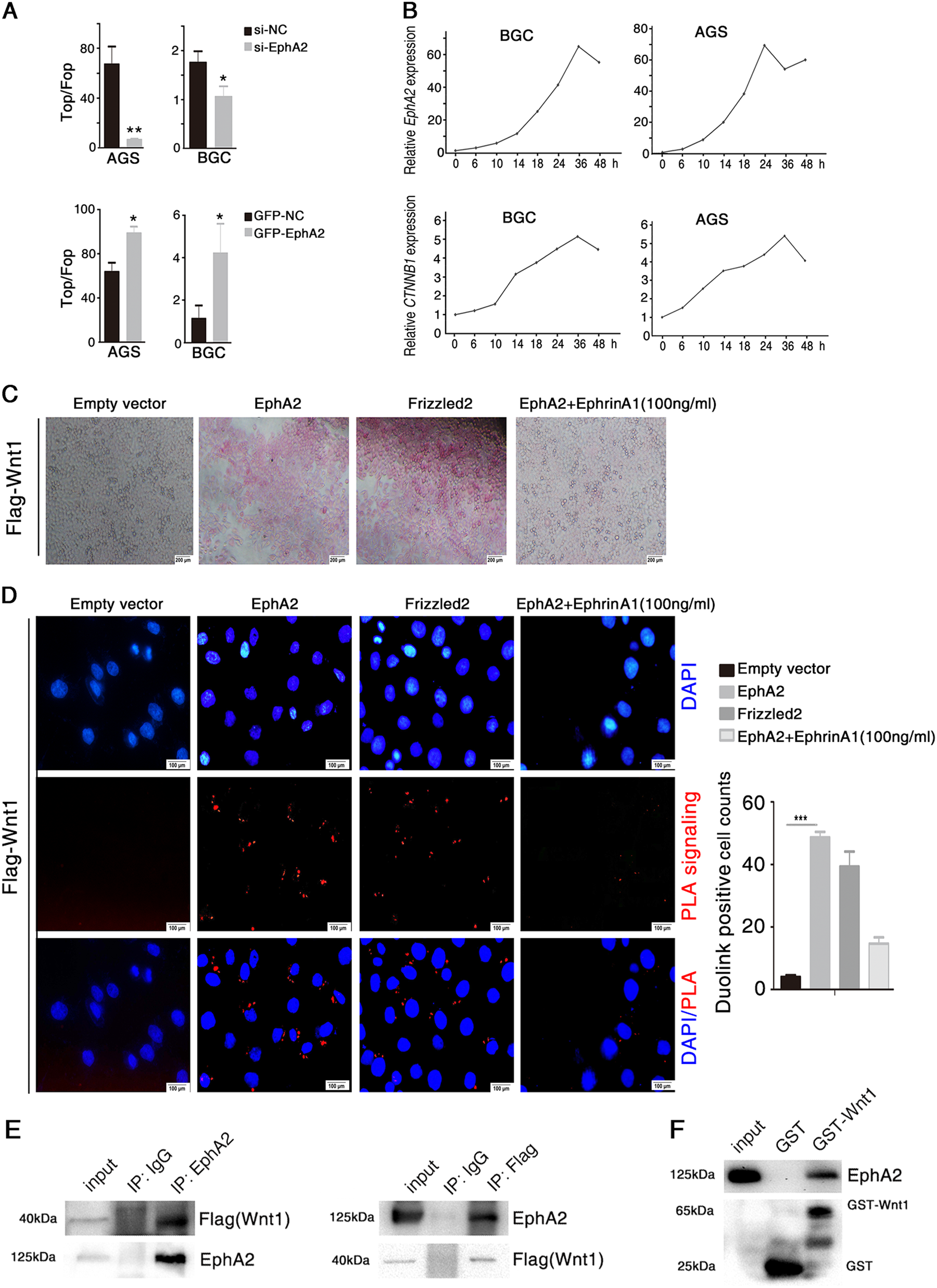
Fig. 1: EphA2 interacts with Wnt1.
From: EPH receptor A2 governs a feedback loop that activates Wnt/β-catenin signaling in gastric cancer

a AGS, and BGC823 cells were transfected for 48 h with an siRNA targeting EphA2 (upper panel) or with an EphA2-expressing vector (lower panel). Wnt/β-catenin signaling activity assayed by TOP-flash/FOP-flash luciferase reporter assay. NC: negative control (vector). b Dynamic changes of EphA2 and CTNNB1 expression levels in BGC823 and AGS cells transfected with an EphA2-expressing vector for the indicated times as assessed with real-time qPCR. c, d pcDNA3.1-EphA2 was transfected into HEK293 cells for 48 h and incubated with Flag-Wnt1 conditional medium (CM) for an additional 3 h. Frizzled2-expressing vector were used as a positive control, whereas an empty vector was used as a negative control. 100 ng/ml EphrinA1 (the ligand of EphA2) was used to block EphA2 function. c Wnt1 binds EphA2 at the cell surface. Staining was performed as described in the Methods. d Proximity ligation assays (PLA) for EphA2 and Wnt1 interaction as described in the Methods. e pcDNA3.1-EphA2 and Flag-Wnt1 were co-expressed in HEK293 cells for 48 h, cell lysate was subjected to co-IP assay with anti-EphA2 (left) or anti-Flag (right) antibodies. f GST pull-down assayed the direct interaction between Wnt1 and EphA2. After sedimentation with Glutathione-beads, Western blot examined the pulled down proteins by using anti-EphA2. Significant differences were determined with the Student’s t-test. *P < 0.05, **P < 0.01, ***P < 0.001 compared with control group