Fig. 5: EphrinA1 inhibits Wnt/β-catenin signaling.
From: EPH receptor A2 governs a feedback loop that activates Wnt/β-catenin signaling in gastric cancer

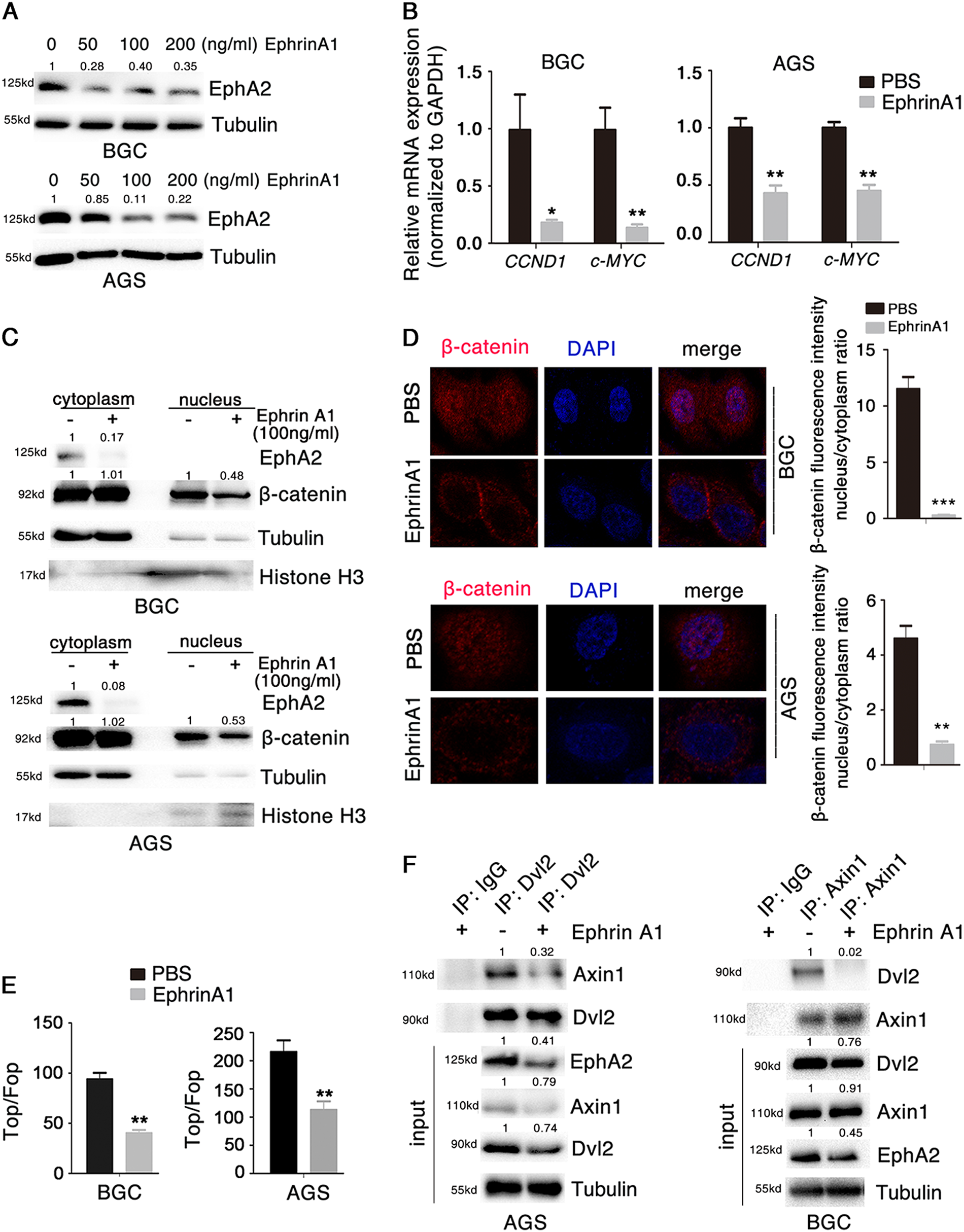
a EphA2 levels assayed by Western blotting of lysates of BGC823 and AGS cells stimulated with EphrinA1 at different concentrations for 4 h. b CCND1, and c-MYC expression as assessed with real-time qPCR after stimulation of cells with EphrinA1 (100 ng/ml) for 4 h. c Relative levels of nuclear and cytoplasmic β-catenin and EphA2 assessed with Western blotting at 4 h post-stimulation with EphrinA1 (100 ng/ml). d Effect of EphrinA1 (100 ng/ml, 4 h) on the subcellular localization of β-catenin monitored by immunofluorescence. e Activity changes in Wnt/β-catenin signaling upon stimulation with EphrinA1 (100 ng/ml, 4 h) as assessed with the TOP-flash/FOP-flash luciferase reporter. f Interaction between endogenous Dvl2 and Axin1 in the presence of EphrinA1 in AGS (left) or BGC823 (right) cells, analyzed by co-IP. Relative accumulations of proteins in different groups compared with the negative control group are indicated. Significant differences were determined with the Student’s t-test. *P < 0.05, **P < 0.01, ***P < 0.001 compared with control group