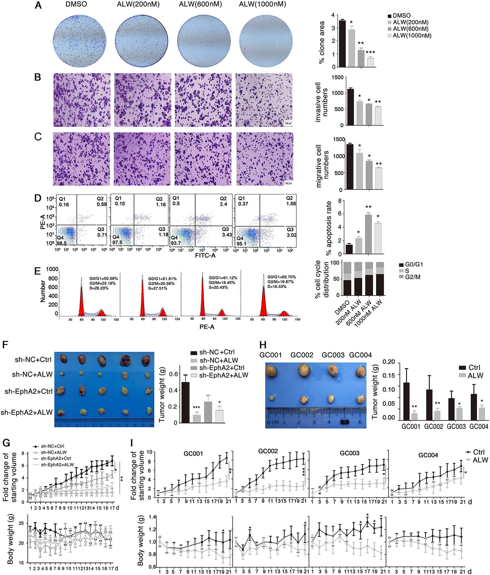
Fig. 6: ALW inhibits gastric cancer tumor growth by targeting EphA2.
From: EPH receptor A2 governs a feedback loop that activates Wnt/β-catenin signaling in gastric cancer

a–e ALW suppresses gastric tumorigenesis in AGS cells in vitro in a dose-dependent manner. Cell parameters were determined with a cell clone-formation assay, b, c transwell Matrigel assays for b cell invasion and c migration, d apoptosis analysis, and e cell-cycle analysis. Quantifications are shown to the right in each panel. f, g sh-NC or sh-EphA2 AGS cells (5 × 106) were injected subcutaneously into the dorsal flanks of nude mice. Tumors were allowed to grow to ~100 mm3 before administration of 20 mg/kg ALW (or control, vehicle alone) via intraperitoneal injection once daily. f Comparison of tumor graft size and weight in nude mice. g Tumor volume (upper panel) and body weight (lower panel) were measured daily. h, i Four independent gastric cancer PDX lines were implanted into NOD/SCID mice. When tumors reached ~50–100 mm3, tumor-bearing mice were randomly treated with vehicle control or ALW for 3 weeks. h Comparison of PDX tumor graft size and weight in NOD/SCID mice. i Tumor volume (upper panel) and body weight (lower panel) were measured. Significant differences were determined by the Student’s t-test. *P < 0.05, **P < 0.01, ***P < 0.001, compared with control group