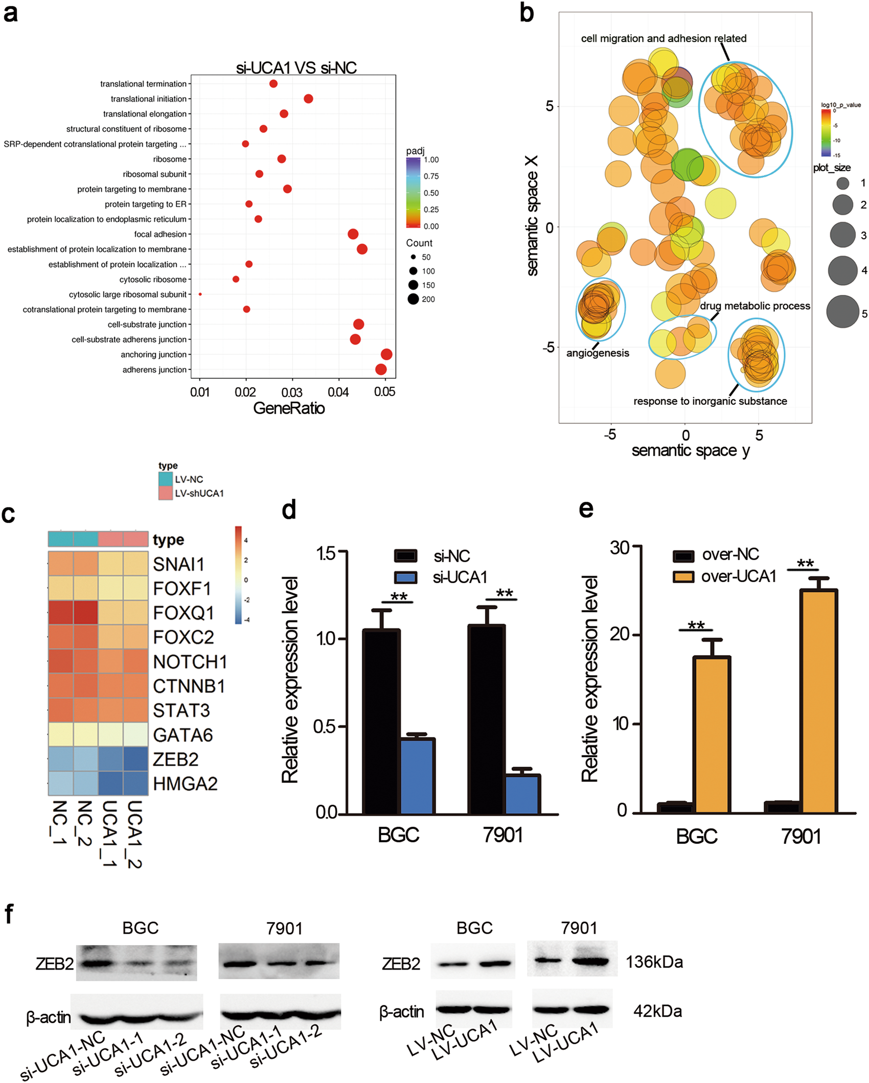
Fig. 3: Gene ontology (GO) enrichment analyses of the differentially expressed mRNAs after knocking down UCA1.
From: LncRNA UCA1 promotes tumor metastasis by inducing miR-203/ZEB2 axis in gastric cancer

a Gene ontology (GO) analysis of differentially expressed coding genes related to UCA1 knockdown in the biological process categories. The top 20 GO terms are shown. b Significantly enriched-GO terms in the biological process category were shown in a two-dimensional semantic space. Color intensity reflects the significance of enrichment test, with dark colors corresponding to lower P values and all P values lower than 0.05. Circle radiuses depict the sizes of the aggregated-GO terms. c Heat map representation of transcription factors involved in EMT-expression levels analyzed by RNA-seq. d The relative expression alteration of ZEB2 when UCA1 was knocked down in SGC-7901 and BGC-823. Assays were performed in triplicate, **p < 0.01 (paired Student’s t-test). e The relative expression alteration of ZEB2 when UCA1 was transfected in SGC-7901 and BGC-823. Assays were performed in triplicate, **p < 0.01 (paired Student’s t-test). f Western blot was performed to confirm the expression change of ZEB2 when UCA1 is upregulated and downregulated