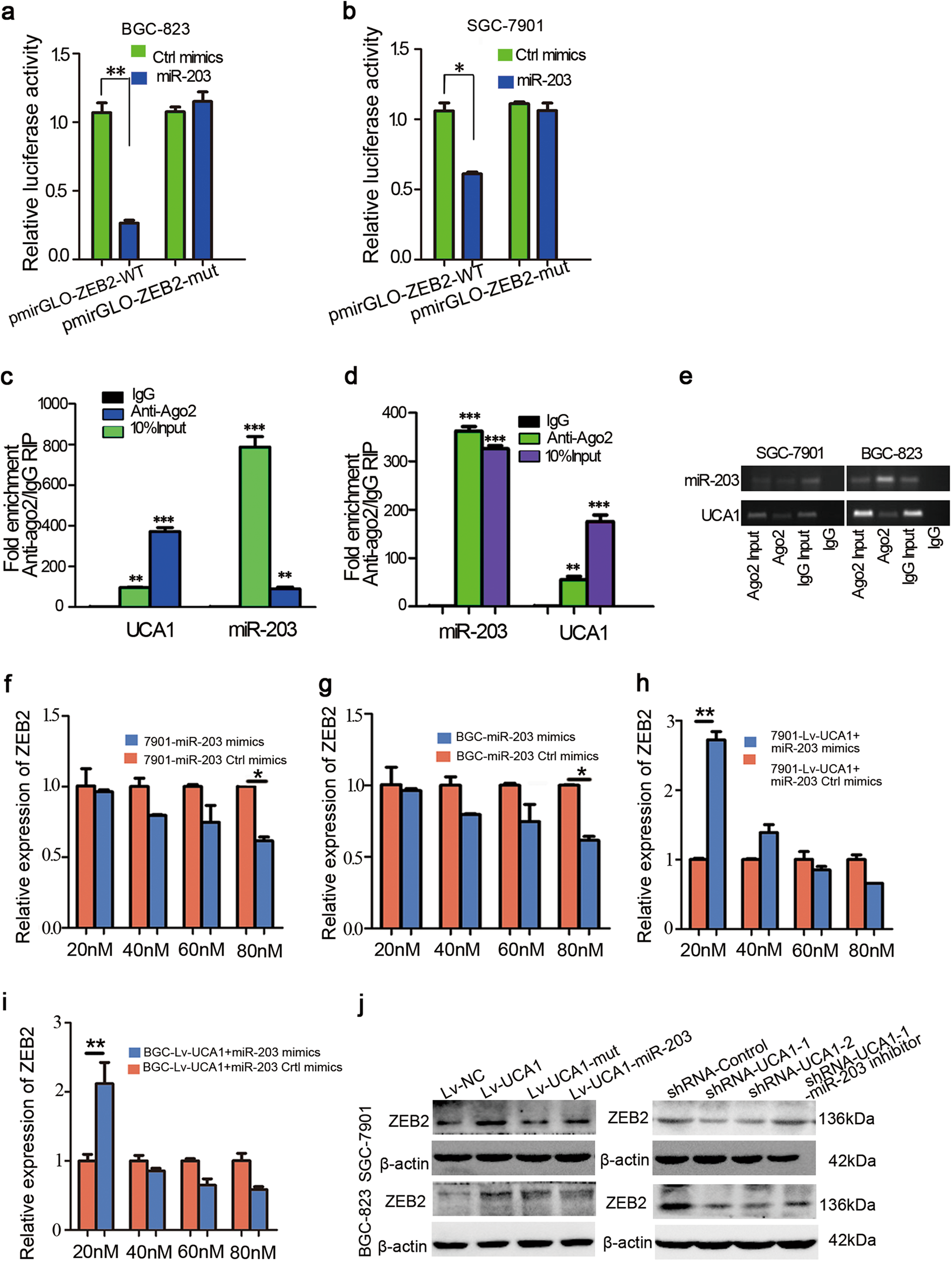
Fig. 5: ZEB2 was inhibited by miR-203 in GC cells.
From: LncRNA UCA1 promotes tumor metastasis by inducing miR-203/ZEB2 axis in gastric cancer

a, b Luciferase reporter plasmids containing WT or mutant ZEB 3′UTR were co-transfected into BGC-823 and SGC-7901 cells with miR-203 mimics in parallel with Ctrl mimics. Each experiment was repeated three times. Data are expressed as the mean ± SD. *p < 0.05 and **p < 0.01. c, d RIP with mouse monoclonal anti-Ago2, IgG, or 10% input from SGC-7901 and BGC-823 cell extracts. UCA1 and miR-203 expression levels in immunoprecipitates were determined by qRT-PCR. Numbers are mean ± SD. (n = 3). **p < 0.01 and ***p < 0.001. e PCR products of UCA1 and miR-203 were detected by gel electrophoresis. f, g q-PCR analysis of ZEB2 expression level in SGC-7901 and BGC-823 cells transfected with different doses of miR-203 mimics and control. The error bars in graphs represented SD, and each experiment was repeated three times. *p < 0.05. h, i q-PCR analysis of ZEB2 expression level in SGC-7901 and BGC-823 stable cells transfected with different doses of miR-203 mimics and control. The error bars in graphs represented SD, and each experiment was repeated three times. *p < 0.05. j Western-blot analysis of ZEB2 in BGC-823 and SGC-7901 cells transfected with Lv-control or Lv-UCA1, Lv-UCA1-Mut, and Lv-UCA1 along with miR-203 mimics (Left panel). Western blot to analyze ZEB2 expression level in BGC-823 and SGC-7901 cells transfected with UCA1 siRNA or control along with miR-203 inhibitor (Right panel)