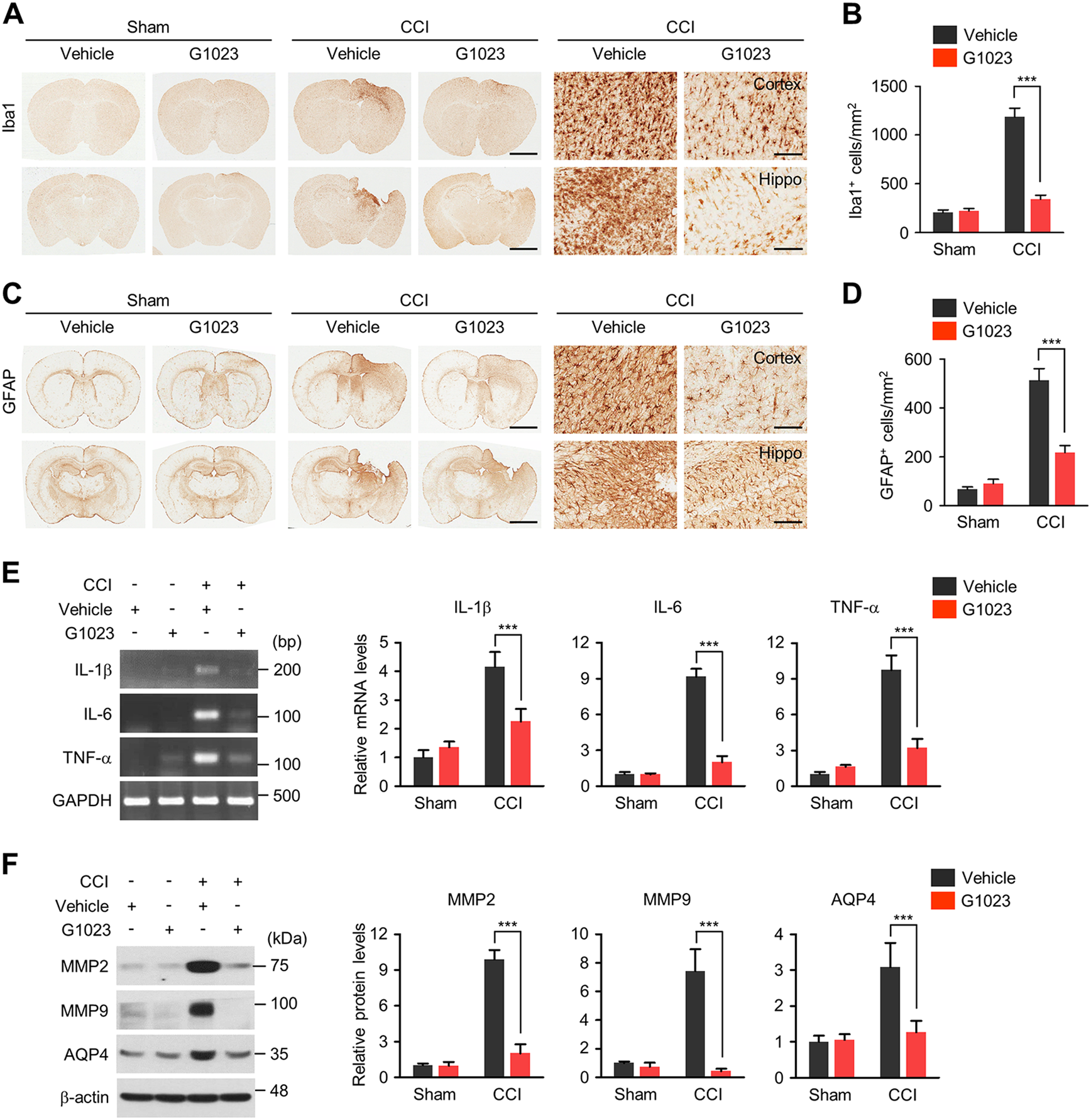
Fig. 7: LRRK2 inhibition reduces CCI-induced brain pathologies.

a, c Representative images of brain sections from sham or CCI groups treated with G1023 or vehicle control, using antibodies against Iba1 (a) or GFAP (c). Scale bar = 2 mm. Magnified images of cortical and hippocampal regions are presented in right. Scale bar = 50 μm. Numbers of Iba1 (b) or GFAP (d) positive cells (per mm2) in each experiment group are presented. Bar graphs in (b) and (d) show means ± s.d. (n = 4–5). e Levels of proinflammatory cytokine mRNAs (IL-1β, IL-6, and TNF-α) in each experiment group was analyzed by RT-PCR. Quantification of mRNA level relative to vehicle-injected sham control is presented as mean ± s.d. (n = 4–5). f Levels of MMP2, MMP9 and AQP4 proteins in each experiment group. Quantification of each protein level relative to vehicle-injected sham group is presented as mean ± s.d. (n = 4–5). One-way ANOVA followed by Newman–Keuls post hoc test was performed for all experiments. ***p < 0.001