Fig. 5: Enhanced bone fracture healing in Stat5a-/- mice.
From: Inhibition of STAT5A promotes osteogenesis by DLX5 regulation

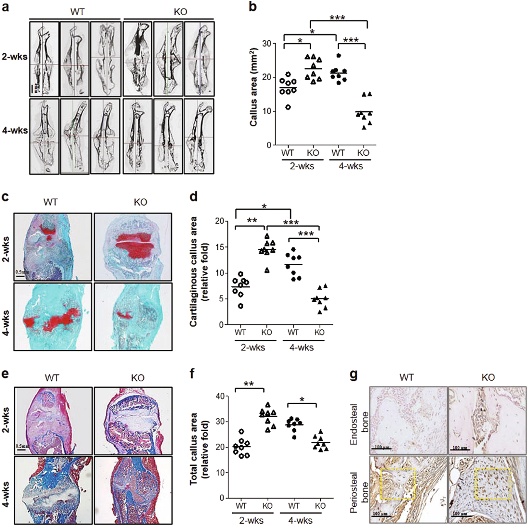
a Representative longitudinal sections of fractured femurs from wild-type and Stat5a-/- mice at 2 and 4 weeks post-fracture. 6-week-old male mice were used for the fracture model. Scale bar, 4 mm (n = 16 per each group). b Quantitative analysis of newly formed callus volume at 2 and 4 weeks post-fracture. c–f Representative histological analysis of paraffin sections of calluses from wild-type and Stat5a-/- mice at 2 and 4 weeks post-fracture stained with (c) Safranin O/Fast Green staining for cartilaginous bone callus. d Quantitative analysis of remaining cartilaginous callus area at 2 and 4 weeks post-fracture (n = 8 per each group). Scale bar, 0.5 mm. e Masson’s Trichrome staining for total callus. f Quantitative analysis of total callus area at 2 and 4 weeks post-fracture (n = 8 per each group). Scale bar, 0.5 mm. g Immunohistochemistry against DLX5 at 2 weeks post-fracture of wild-type and Stat5a-/- mice in the fractured femoral section. Scale bars, 100 μm (n = 5 for each group). All error bars indicate ±SEM. *P <0.01; **P <0.01; ***P <0.001