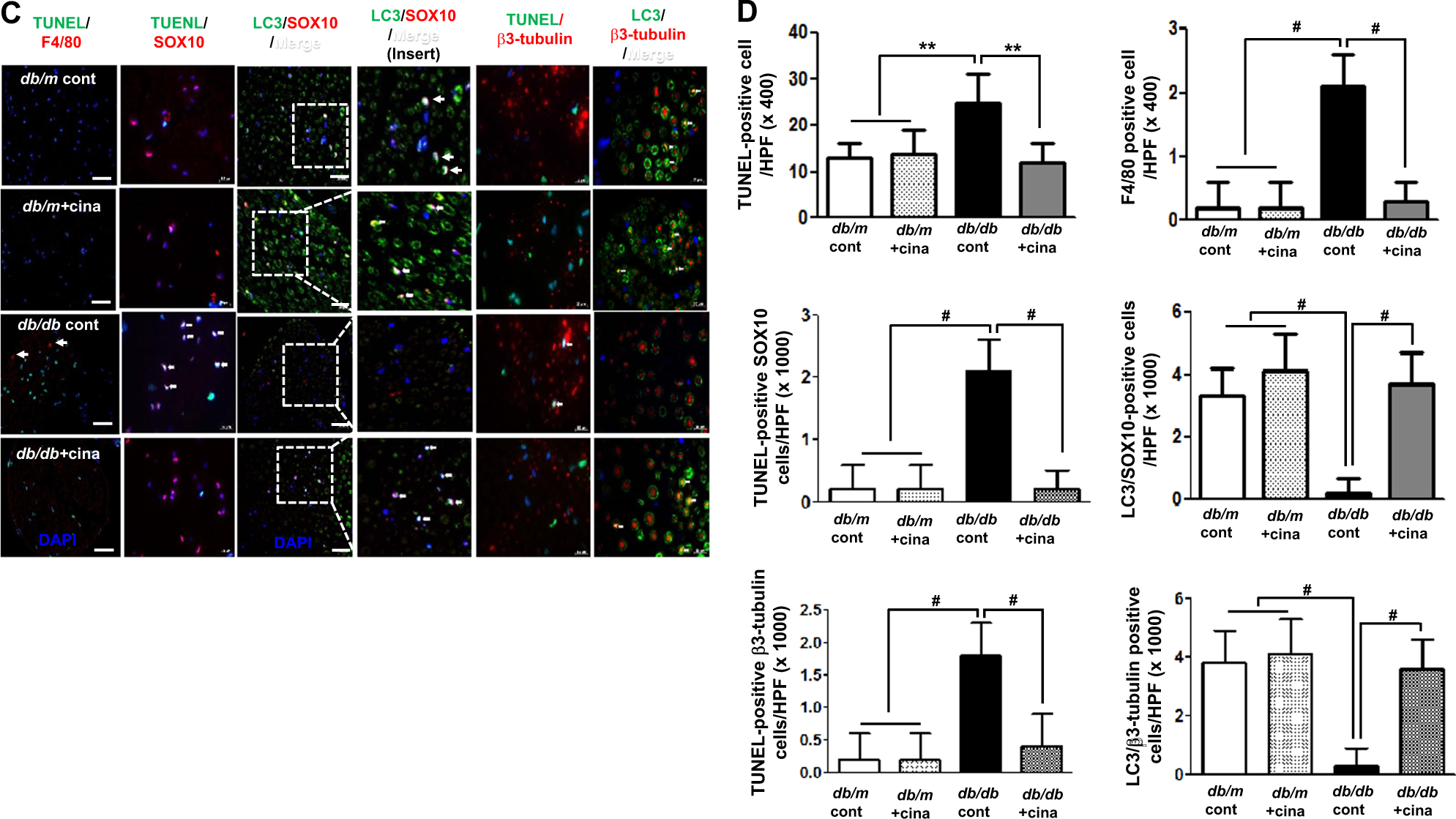
Fig. 2: Cinacalcet attenuates fibrosis, inflammation, and apoptosis of the sciatic nerve in db/db mice.


a–d. Nerve fibrosis, oxidative stress, inflammatory cell infiltration, and apoptosis in the sciatic nerves were determined at 20 weeks in db/m and db/db mice with or without cinacalcet treatment. Representative Masson’s trichrome staining and immunohistochemical staining for Col IV (a, b) and 8-hydroxy-deoxyguanosine (8-OH-dG), immunofluorescence for TUNEL, F4/80-positive cells, TUNEL-SOX10- and TUNEL-β3 tubulin-positive cells, and LC3-SOX10- and LC3-β3 tubulin-positive cells were determined (b). The white dotted line box indicates the area for each enlarged figure. The white arrows indicate TUNEL-SOX10- and TUNEL-β3 tubulin-positive cells and LC3-SOX10- and LC3-β3 tubulin-positive cells. The quantitative analyses of the results are shown (d, original magnification, ×1000). Scale bar = 10 μm (a, c). (n = 8 in each groups) **p < 0.01, and #p < 0.001 compared with the other groups