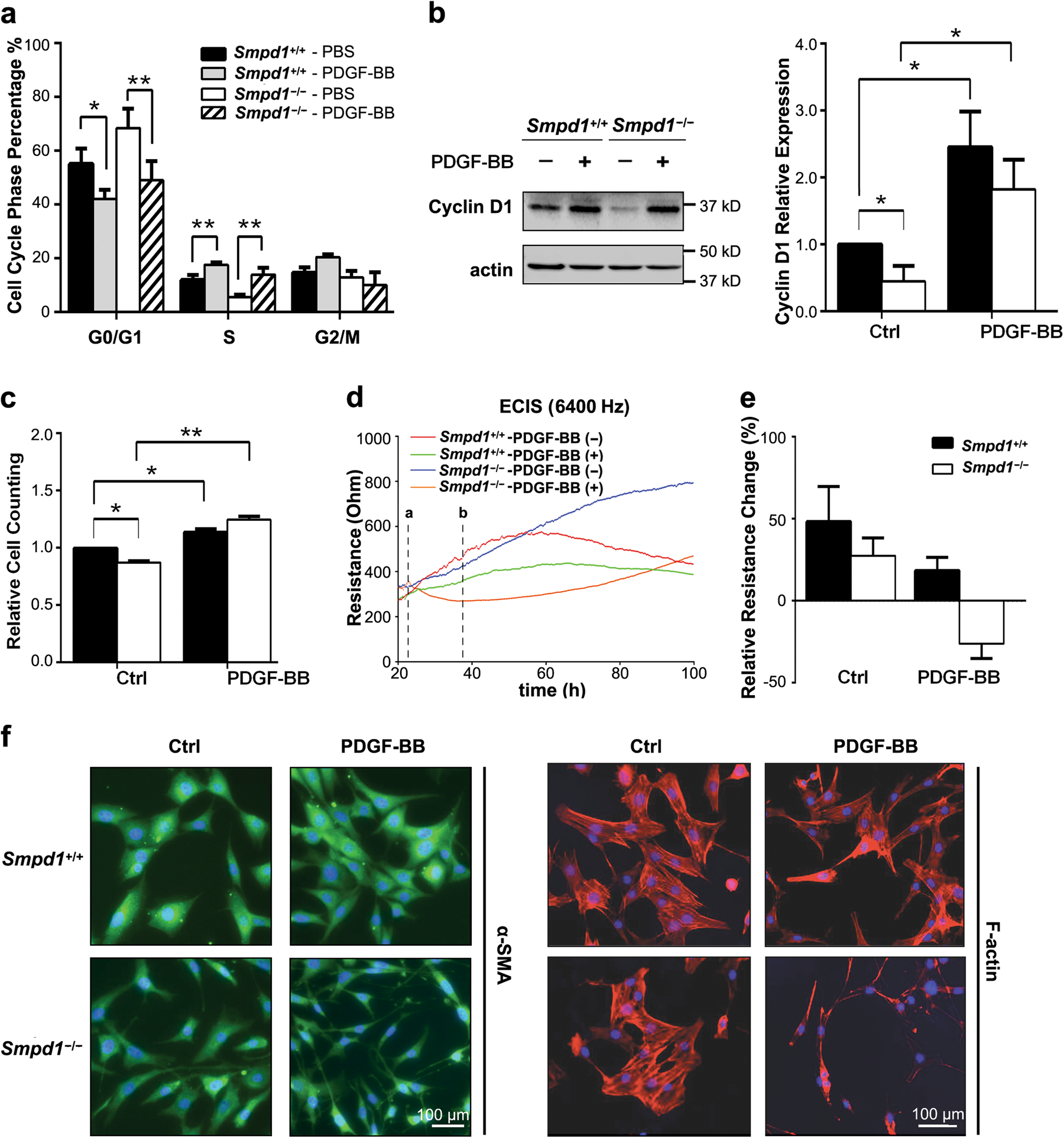
Fig. 1: PDGF-induced changes in proliferation and morphology in Smpd1+/+ and Smpd1−/− SMCs.

Vascular SMCs were treated with PDGF-BB (30 ng/ml) for 24 h or indicated time period. a Cell cycle analysis of Smpd1+/+ and Smpd1−/− SMCs in the presence or absence of PDGF-BB (30 ng/ml) by flow cytometry. The bar graph shows the percentage of Smpd1+/+ and Smpd1−/− nuclei in the G0/1, S, and G2/M phase of the cell cycle. *P < 0.05, **P < 0.01 (n = 4, Two-way ANOVA). b Immunoblotting analysis and summarized data show the expression of cyclin D1 in Smpd1+/+ and Smpd1−/− SMCs in the presence or absence of PDGF-BB. *P < 0.05 (n = 4, Two-way ANOVA). c Flow cytometry-based cell counting of Smpd1+/+ and Smpd1−/− SMCs treated with or with PDGF-BB. *P < 0.05, **P < 0.01 (n = 4, Two-way ANOVA). d, e ECIS analysis of cell morphology. Cells were seeded in ECIS array chamber for 24 h before addition of PDGF-BB (dotted line a). The impedance of Smpd1+/+ and Smpd1−/− SMCs was monitored by ECIS assay within 100 h. The dotted line b indicates the lowest impedance value of the curve for Smpd1−/− SMCs treated with PDGF-BB. Summarized data in e show the resistance changes of between dotted line a and b (n = 4). f Represent immunofluorescence images for α-SMA (green) or F-actin (red) with DAPI (blue) in SMCs. The experiment was repeated at least three times with similar results