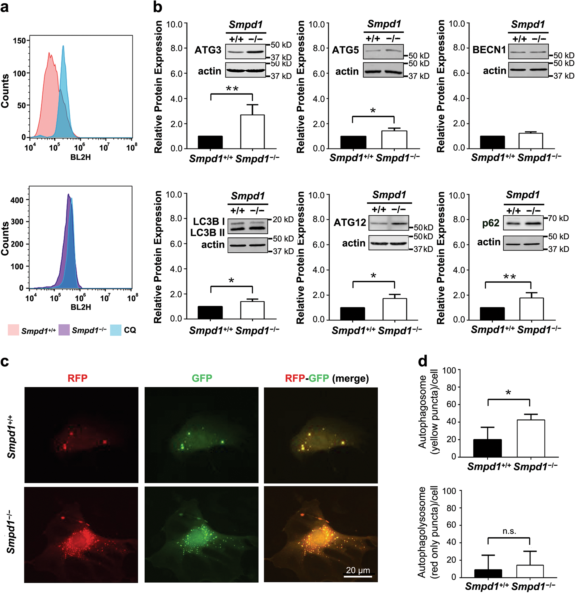
Fig. 5: Smpd1 gene ablation impairs autophagy flux in SMCs.

a Shown are the representative histograms for flow cytometric analysis of CytoID Green fluorescence in Smpd1+/+ or Smpd1−/− SMCs treated with control or CQ (chloroquine). b Immunoblotting and summarized data of autophagy markers in Smpd1+/+ and Smpd1−/− SMCs under the control condition. c Representative fluorescent images of the tandem RFP-GFP-LC3B transfected SMCs show the formation of autophagosomes and autophagolysosomes. Autophagosomes were visualized as yellow or orange puncta (RFP-GFP-LC3B) in merged images, whereas red puncta (RFP-LC3B) in merged images represent autophagolysosomes since acidification abolishes green fluorescence. d Summarized data showing the number of autophagosomes (yellow/orange puncta) and autophagolysosomes (red puncta) in the merged images. *P < 0.05 (n = 4)