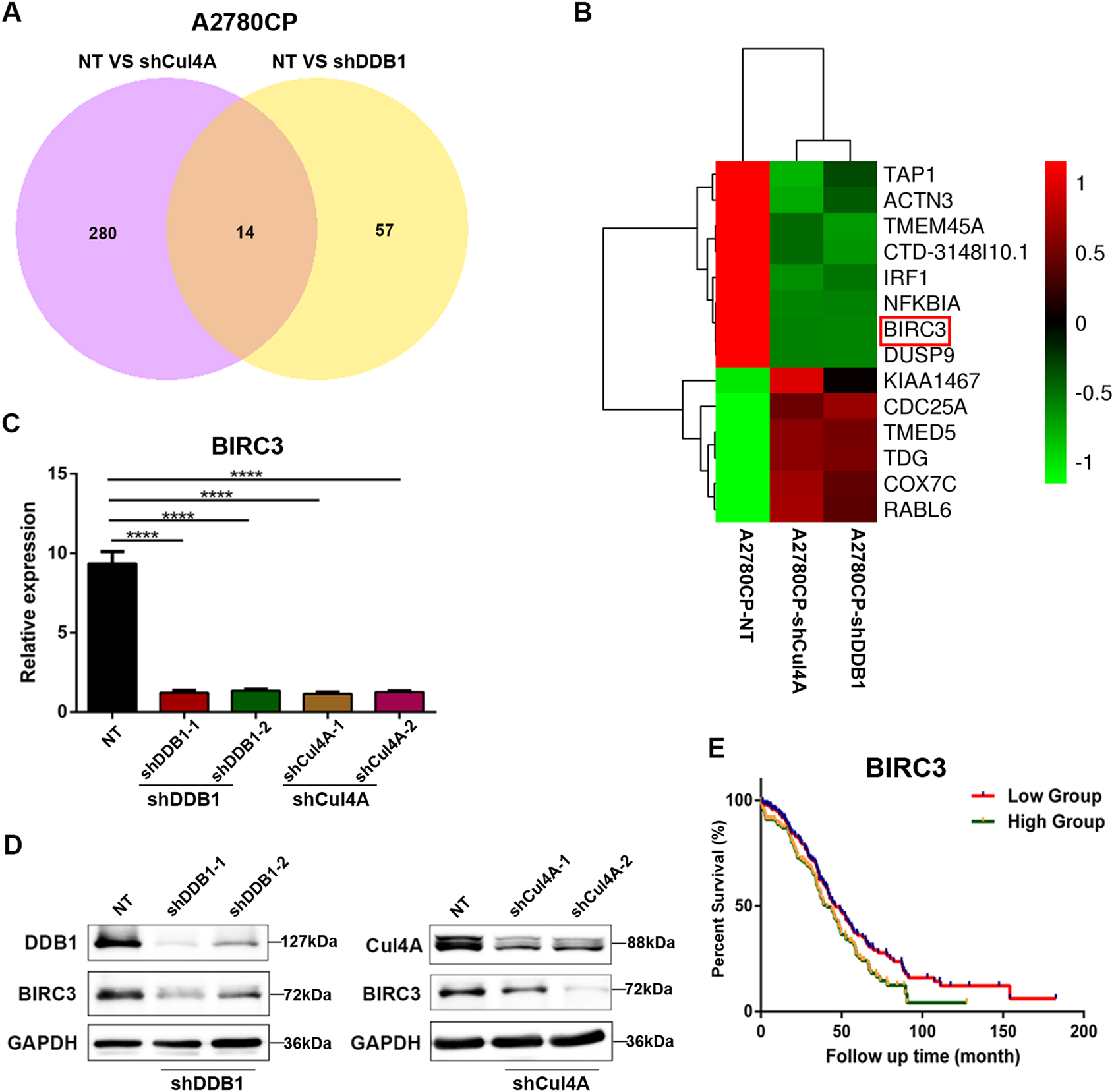
Fig. 5: Cul4A and DDB1 regulate common and distinct downstream target genes in A2780CP cells.

a Venn diagram showing gene expression profile overlap between A2780CP cells with Cul4A knockdown (left circle) and cells wtih DDB1 knockdown (right circle). Total RNA was extracted from cells with scrambled shRNA or with either Cul4A or DDB1 knockdown, and the transcriptome was analyzed with sequencing. b Heatmap representing unsupervised hierarchical clustering of mRNA expression level in A2780CP cells transfected with control (NT) or CRL4 (Cul4A/DDB1) shRNA. Each column represents the indicated sample, and each row indicates the mRNA level of one gene. Red and green colors indicate high and low expression, respectively. c RT-PCR of BIRC3 expression in A2780CP cells transduced with virus containing scrambled shRNA (NT) or shRNA against DDB1/Cul4A. Data represent mean ± SD normalized to actin. Results were averaged from three independent experiments, measured in triplicate. Significance of differences was calculated using Student’s t test (****P < 0.0001). d Western blot detection of DDB1, Cul4A, and BIRC3 in A2780CP cells transduced with virus containing scrambled shRNA (NT) or shRNA against DDB1/Cul4A. GAPDH serves as loading control. e The overall survival rates of ovarian cancer patients (from TCGA database) were compared between the BIRC3-low and BIRC3-high groups. Statistical significance was determined using the log-rank test (P < 0.05)